STMicroelectronics STSPIN840 DC Motor Driver

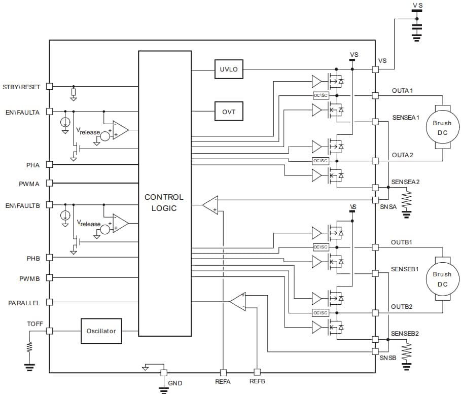
STMicroelectronics STSPIN840 DC Motor Driver is a compact brushed DC motor used to drive two bidirectional brushed DC motors simultaneously. The STSPIN840 is housed in a 4mm x 4mm QFN package, and features control logic and a fully protected low RDS(ON) dual fullbridge power stage. Thanks to a dedicated PARALLEL input pin, the parallel mode function can be enabled, transforming the device in an equivalent and more powerful single full-bridge able to deliver up to 3Arms current at an equivalent HS + LS RDS(ON) of 500 mΩ. The STSPIN840 embeds two independent PWM current controllers (one for each full bridge) based on user-settable values of reference voltage and OFF time.

Features

  • Operating voltage from 7V to 45V
  • Maximum output current 1.5Arms
  • RDSon HS + LS = 1Ω typ.
  • Current control with adjustable OFF time
  • Current sensing based on external shunt resistors
  • Full protections set
  • Non-dissipative overcurrent protection
  • Short-circuit protection
  • Undervoltage lockout
  • Thermal shutdown
  • Parallel operation mode achieving single fullbridge configuration with output IRMS = 3Arms and RDS(ON) HS + LS = 500mΩ typ.
  • Low standby current consumption

Applications

  • Industrial automation and service robots
  • Medical and health care
  • ATM and money handling machines
  • Stage lighting
  • Thermal printers
  • Textile and sewing machines
  • Vending machines
  • Office and home automation

Block Diagram

Block Diagram - STMicroelectronics STSPIN840 DC Motor Driver

Complete Your Design

STMicroelectronics STSPIN840 DC Motor Driver
Publié le: 2018-07-11 | Mis à jour le: 2023-02-12