STMicroelectronics Kit adaptateur STEVAL-MKI235KA
Le kit adaptateur STEVAL-MKI235KA de STMicroelectronics démontre le module inertiel LIS2DUXS12 avec un capteur électrostatique Qvar et trois électrodes différentes (doigt de balayage et générique). Ces caractéristiques rendent le composant compatible avec le STEVAL-MKI109V3. Le kit STEVAL-MKI235KA offre le brochage complet du LIS2DUXS12 et est prêt à l'emploi avec les condensateurs de découplage nécessaires sur la ligne d'alimentation VDD. Le STEVAL-MKE00xAA peut être branché sur la carte STEVAL-MKI235A.La carte mère STEVAL-MKI109V3 prend en charge l'adaptateur et comprend un microcontrôleur 32 bits hautes performances. Le microcontrôleur (MCU) fait office de pont entre le capteur et le PC. Il est ainsi possible d'utiliser une interface utilisateur graphique téléchargeable (Unico-GUI) ou des routines logicielles dédiées pour des applications personnalisées.
Le kit d'adaptateur STEVAL-MKI235KA de STM peut se brancher sur la carte dans une carte d'extension X- NUCLEO-IKS01A3.
Caractéristiques
- Carte LIS2DUXS12 conviviale
- Brochage complet du LIS2DUXS12pour une socket DIL24 standard
- Totalement compatible avec la carte-mère STEVAL-MKI109V3
- Conforme à la directive RoHS
Vidéos
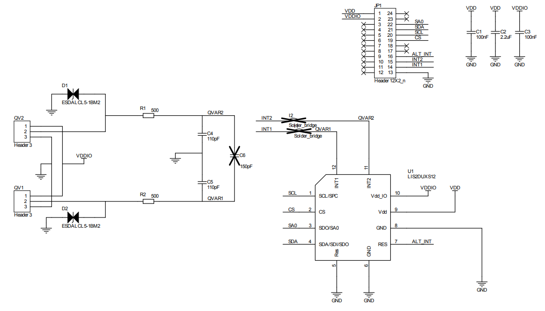
Schéma de circuit
Publié le: 2023-02-03
| Mis à jour le: 2024-04-26
