STMicroelectronics Carte d'adaptateur STEVAL-MKI220V1
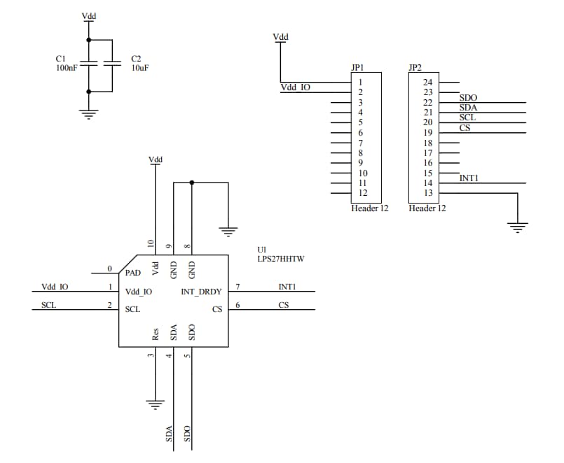
La carte d'adaptateur STEVAL-MKI220V1 de STMicroelectronics permet aux utilisateurs d'évaluer les composants MEMS de la gamme de produits LPS27HHTW. La carte adaptateur STEVAL-MKI220V1 fournit une solution efficace pour le prototypage système rapide et l'évaluation de composants directement dans l'application d'un utilisateur.Le STEVAL-MKI220V1 STM se branche directement sur un socket DIL 24 standard. L'adaptateur fournit le brochage LPS25HB complet et il est fourni prêt à l'emploi avec les condensateurs de découplage requis sur la ligne d'alimentation VDD.
La carte-mère STEVAL-MKI109V3 prend en charge la carte adaptateur avec un microcontrôleur 32 bits hautes performances qui fonctionne comme un pont entre le capteur et un PC. Une interface utilisateur graphique (UnicoGUI) téléchargeable ou des routines logicielles dédiées sont disponibles pour des applications personnalisées à partir du PC.
Caractéristiques
- Brochage LPS27HHTW complet pour socket DIL 24
- Totalement compatible avec la carte-mère STEVAL-MKI109V3
- Conforme à la directive RoHS
Schémas de la carte
Publié le: 2021-02-26
| Mis à jour le: 2022-03-11
