STMicroelectronics Kit d'inclinomètre numérique STEVAL-MKI216V1K
Le kit d'inclinomètre numérique STEVAL-MKI216V1K de STMicroelectronics combine un capteur d'accéléromètre 3D IIS3DHHC intégré, qui est connecté via un câble à une carte adaptateur simple (STEVAL-MKIGIBV5) pour le rendre compatible avec les cartes mères STEVAL-MKI109V3. Le capteur est soudé avec précision au centre de la carte et des adhésifs double face sont fournis pour permettre de monter la carte sur des équipements destinés à l'analyse des vibrations. Le STEVAL-MKIGIBV5 peut être branché dans un socket standard DIL 24.Caractéristiques
- Carte IIS3DHHC conviviale
- Brochage complet de l'IIS3DHHC pour une prise DIL 24 standard
- Entièrement compatible avec la carte-mère STEVAL-MKI109V3
- Adhésifs double face inclus pour un montage facile sur l'équipement à mesurer
- Conformité à la directive RoHS et DEEE
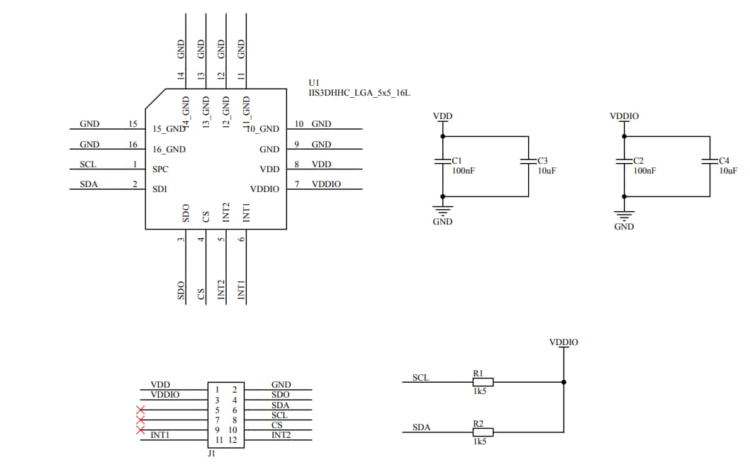
Schéma
Publié le: 2020-12-08
| Mis à jour le: 2024-12-30
