STMicroelectronics STEVAL-MKI187V1 ArgonKey Mezzanine Board
STMicroelectronics STEVAL-MKI187V1 ArgonKey Mezzanine Board (96Boards Argonkey) is designed according to the Linaro specification. The board is a sensor hub platform for all 96-boards-compliant products. The STMicroelectronics STEVAL-MKI187V1 is used as a standalone board or connected to the HiKey (LeMaker) board from 96Boards. The board has two buttons (Reset and user) and several LEDs positioned for IoT hardware applications.Features
- The following ST MEMS sensors are mounted
- LSM6DSL 6-axis inertial module
- LIS2MDL Magnetic sensor
- LPS22HB Pressure sensor
- HTS221 Humidity and Temperature sensor
- MP34DT05-AMicrophone
- VL53L0X gesture detector
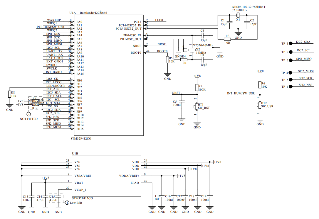
- Based on STM32F412C microcontroller
Schematic
Publié le: 2019-04-09
| Mis à jour le: 2024-02-15
