STMicroelectronics STEVAL-ISA184V1 Evaluation Board
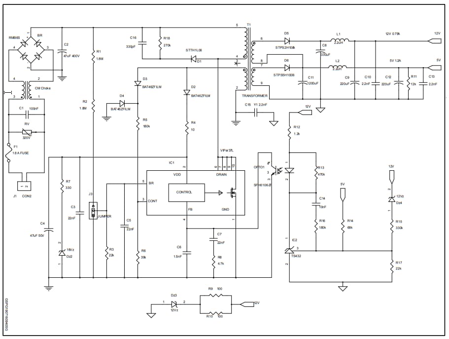
STMicroelectronics STEVAL-ISA184V1 Evaluation Board is small in size with minimal BOM, high efficiency and low standby consumption. The board implements an isolated flyback double output (5V/1.2A and 12V/0.75A) 15W wide range mains developed for general purpose applications. The core of the application is the VIPer37LD off-line high voltage converter from the VIPerPlus family. The device is a high-voltage converter that intelligently integrates an 800V rugged power MOSFET with PWM current-mode control.Specifications
- 85VAC to 265VAC universal input mains range (50Hz to 60Hz frequency)
- 5V/1.2A output voltage1
- 12V/0.75A output voltage2
- Very compact size
- <40mW at 230VAC standby mains consumption
- >75% average efficiency
- EN55022-Class-B EMI
- RoHS compliant
STEVAL-ISA184V1 Schematic
Learn More About
Publié le: 2017-04-07
| Mis à jour le: 2022-05-02
