STMicroelectronics Carte d'évaluation STEVAL-ILL089V1
La carte d'évaluation STEVAL-ILL089V1 STMicroelectronics est basée sur la source de courant monolithique ALED6000 pour le pilotage de LED à haute PUISSANCE. La gradation numérique est mise en œuvre en pilotant la broche DIM dédiée. Un fonctionnement avec une faible chute de tension et presque 100 % de cycle de service peut être atteint.L'ALED6000 est un régulateur de commutation asynchrone de 61 V avec MOSFET de puissance intégré. Il est conçu pour alimenter jusqu'à 3 CAN de courant en fonction des conditions de l'application. La chute de tension de DÉTECTION de 250 mV standard, la fonction de commutation intégrée sur la broche VBIAS et la gestion de charge faible (saut d'impulsion) contribuent tous à maximiser le rendement de conversion de puissance sur l'ensemble de la plage de charge.Caractéristiques
- Tension d'entrée : de 4,5 V à 60 V
- Conversion Diminution
- Courant LED programmé 1A
- Fréquence de commutation : 500 kHz
- Gradation numérique
- Conforme aux condensateurs de sortie céramiques
- Synchronisation hors phase à 180° disponible
- Protection à récupération automatique contre les surintensités et les surchauffes
- Conformité à la directive RoHS et DEEE
Applications
- Automobile
- Système d'éclairage LED
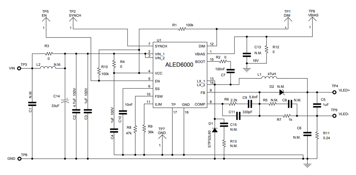
Schéma
Publié le: 2021-04-22
| Mis à jour le: 2022-03-11
