STMicroelectronics Commandes de grilles demi-pont STDRIVEG211
Les commandes de grilles demi-pont STDRIVEG211 deSTMicroelectronics sont conçues pour le GaN à mode d'enrichissement à canal N, et la section de commande côté haut peut supporter un rail de tension allant jusqu'à 220 V. Ces commandes offrent une capacité de courant élevé, un faible retard de propagation avec une excellente adaptation du retard et des LDO intégrés. Cela les rend optimisées pour la commande de GaN à haute vitesse. Les commandes de grilles demi-pont STDRIVEG211 disposent d'UVLO d'alimentation adaptés aux applications à commutation dure, d'un verrouillage pour éviter les conditions de conduction croisée et d'un comparateur de surintensité avec SmartSD. Ces commandes offrent une plage étendue pour les broches d'entrée qui permet une interface facile avec les contrôleurs. Une broche de mode veille permet de réduire la consommation d'énergie pendant les périodes d'inactivité ou en mode rafale. Les applications incluent les micro-convertisseurs solaires, les amplificateurs audio de classe D, les vélos électriques, l'éclairage LED, l'USB-C, les outils électriques et la robotique.Caractéristiques
- Rail haute tension jusqu'à 220 V
- Immunité aux transitoires dV/dt ±200 V/ns
- Commande avec chemin de puits et de source séparés pour une commande optimale :
- Puits de 2,4 A et 1,2 Ω
- Source de 1,0 A et 3,7 Ω
- Régulateurs linéaires côté haut et côté bas pour tension de commande de grille de 6 V
- Temps de démarrage côté haut rapide de 5 µs
- Retard de propagation de 45 ns, impulsion de sortie minimale de 15 ns
- Fréquence de commutation élevée (> 1 MHz)
- Diode d'amorçage intégrée
- Prise en charge complète de l'exploitation à commutation dure GaN
- Comparateur pour la détection de surintensité avec arrêt intelligent
- Fonction UVLO sur VCC, VHS et VLS
- Entrées logiques et broche d'arrêt séparées
- Broche de défaut pour signalisation de surintensité, de surchauffe et d'UVLO
- Fonction veille pour un mode à faible consommation
- PGND séparée pour la commande de la source Kelvin et la compatibilité du shunt de courant
- Entrées compatibles de 3,3 V à 20 V avec hystérésis et pull-down
Applications
- Pilote de moteur pour appareils ménagers, pompes, servomoteurs et moteurs industriels
- Vélos électriques, outils électriques et robotique
- Amplificateurs audio classe D
- Convertisseurs CC/CC et résonnants, chargeurs et adaptateurs de batterie, éclairage LED et USB-C
- Micro-convertisseurs solaires, optimiseurs et MPPT
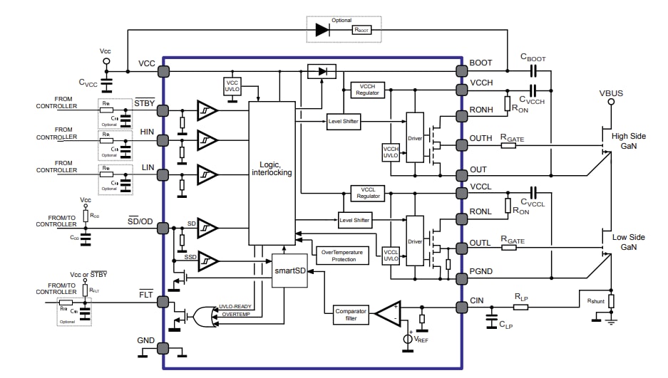
Schéma fonctionnel
Schéma d'application standard
Publié le: 2025-08-11
| Mis à jour le: 2025-08-28
