STMicroelectronics Commandes de grilles demi-pont STDRIVEG210
Les commandes de grilles demi-pont STDRIVEG210 de STMicroelectronics sont conçues pour le GaN à mode d'enrichissement à canal N, et la section de pilote côté haut peut supporter un rail de tension allant jusqu'à 220 V. Ces commandes offrent une capacité de courant élevé, un faible retard de propagation avec une excellente adaptation du retard et des LDO intégrés. Cela les rend optimisées pour la commande de GaN à haute vitesse. Les commandes de grilles demi-pont STDRIVEG210 disposent d'UVLO d'alimentation adaptés aux applications à démarrage rapide et à commutation douce à faible consommation. Le régulateur côté haut est caractérisé par un temps de réveil très court pour maximiser l'efficacité de l'application lors de l'exploitation intermittente (mode rafale). Ces commandes offrent une plage étendue pour les broches d'entrée qui permet une interface facile avec les contrôleurs. Une broche de mode veille permet de réduire la consommation d'énergie pendant les périodes d'inactivité ou en mode rafale. Les applications incluent les convertisseurs CC/CC, CA/CC, résonnants, le redressement synchrone, les ASI, les adaptateurs, l'éclairage LED et l'USB-C.Caractéristiques
- Rail haute tension jusqu'à 220 V
- Immunité aux transitoires dV/dt ±200 V/ns
- Commande avec chemin de puits et de source séparés pour une commande optimale :
- Puits de 2,4 A et 1,2 Ω
- Source de 1,0 A et 3,7 Ω
- Temps de démarrage coté haut ultra-rapide de 300 ns
- Retard de propagation de 45 ns, impulsion de sortie minimale de 15 ns
- Fréquence de commutation élevée (> 1 MHz)
- Diode d'amorçage intégrée
- Prise en charge complète de l'exploitation à commutation dure GaN
- Fonction UVLO sur VCC, VBO et VLS
- Entrées logiques et broche d'arrêt séparées
- Broche de défaut pour signalisation de surchauffe et UVLO
- Fonction veille pour un mode à faible consommation
- PGND séparée pour la commande de la source Kelvin et la compatibilité du shunt de courant
- Entrées compatibles de 3,3 V à 20 V avec hystérésis et pull-down
Applications
- Convertisseurs CC/CC, CA/CC, résonnants et redressement synchrone
- Chargeur de batterie et adaptateurs
- Systèmes de stockage d'énergie, ASI, serveur et alimentation pour télécommunications
- Micro-convertisseurs solaires, optimiseurs et MPPT
- Éclairage LED et USB-C
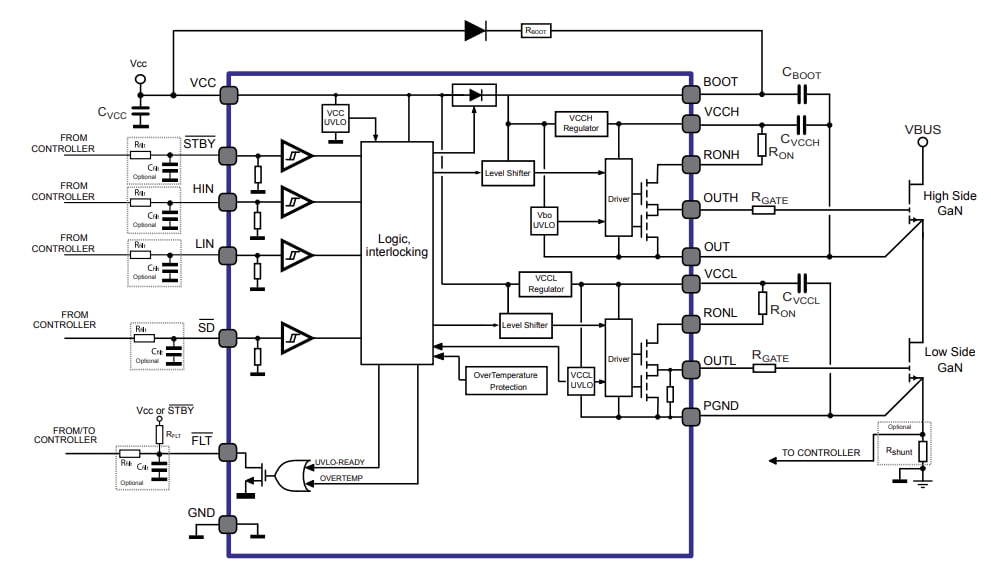
Schéma fonctionnel
Schéma d'application standard
Publié le: 2025-08-11
| Mis à jour le: 2025-08-28
