STMicroelectronics LDO à bruit ultra-faible LD56020
Les LDO à bruit Ultra-faible LD56020 STMicroelectronics sont des régulateurs de tension de haute précision fournissant un courant 0,2 A. Le LD56020 est stabilisé par un petit condensateur céramique sur l'entrée et la sortie. Le LD56020 fournit une chute ultra-faible, un faible courant de repos et un repli de courant de court-circuit, idéal pour les applications alimentées par batterie à faible puissance. Le dispositif est mis en mode d’arrêt via une fonction d’activation de commande logique, permettant une consommation totale de courant inférieure à 0,1 µA.Les LDO à bruit ultra-faible LD56020 de STM offrent une protection thermique et sont logés dans un boîtier SOT23-5L 0,65 x 0,65 mm² CSP à encombrement réduit.
Caractéristiques
- Tension d’entrée de 1,1 V à 5,5 V
- Tension de décrochage ultra-faible (190 mV max. à charge 200 mA)
- Faible courant de terre (18 μA std. à vide)
- 2 % surchauffe, ±1 % à 25 °C tolérance de tension de sortie
- courant de sortie garanti 200 mA
- Bruit de sortie ultra-faible de 8,8 VRMS (10 Hz à 100 kHz)
- Étapes de tension de sortie 50 mV (disponibles à la demande) de 0,6 V à 4,0 V
- Mise à l'arrêt électronique à contrôle logique
- Arrêt thermique
- Fonction de décharge active de la sortie
- Boîtiers Flip-chip4 0,65 x 0,65 mm² et SOT23-5L
Applications
- Smartphones/tabletles
- Capteurs d’image
- Modules VCO et RF
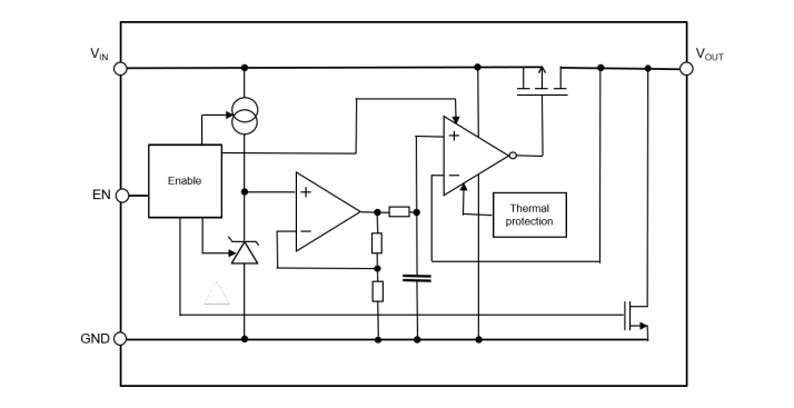
Schéma fonctionnel
Circuit d'application
Publié le: 2022-04-12
| Mis à jour le: 2022-05-03
