STMicroelectronics L6924U USB Compatible Battery Charger System
STMicroelectronics L6924U USB Compatible Battery Charger System is a fully monolithic battery charger that safely charges a single-cell Li-Ion/Polymer battery from either a USB power source or an AC adapter. In USB mode, the L6924U supports both low power and high power mode. Alternatively, the device can charge from an AC wall adapter. The ideal solution for space-limited portable products integrates the power MOSFET, reverse blocking diode, sense resistor, and thermal protection into a compact VFQFPN16 package. The device has an operating input voltage ranging from 2.5V to 12V, and it allows the user to program many parameters, such as fast-charge current, end-of-charge current threshold, and charge timer.Features
- A fully integrated solution, with power MOSFET, reverse blocking diode, sense resistor, and thermal protection
- Charges single-cell Li-Ion batteries from selectable AC adapter or USB input
- Programmable charge current up to 1A in AC adapter mode
- Programmable charging current in USB mode for both high power and low power inputs
- 4.2V output voltage with ±1% accuracy
- Linear or quasi-pulse operating mode
- Closed-loop thermal control
- Programmable end-of-charge current
- Programmable charge timer
- (NTC) or (PTC) thermistor interface for battery temperature monitoring and protection
- Status outputs to drive LEDs or to interface with a host processor
- Small VFQFPN 16-leads package (3x3mm)
Applications
- PDAs, GPS, and MP3 players
- USB powered devices
- Cellular phones
- Digital still cameras
- Standalone chargers
- Wireless appliances
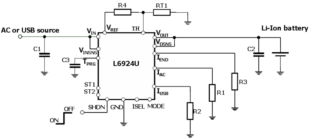
Application Schematic
Publié le: 2012-09-12
| Mis à jour le: 2022-03-11
