STMicroelectronics Contrôleur Buck synchrone L3751
Le contrôleur Buck synchrone L3751 de STMicroelectronics est un contrôleur à large plage de tension d'entrée de 6 V à 75 V. Le L3751 offre un rapport de conversion de tension extrême sur une plage de fréquence de commutation de 100 kHz-1 MHz, grâce à un temps de conduction minimum de 40 ns. L'émulation de diode (DEM) met en œuvre un mode saut d'impulsion qui maximise le rendement à faible charge, donnant une ondulation de tension de sortie contrôlée. Le PWM forcé (FPWM) sur la plage de charge rend la fréquence de commutation constante et minimise l'ondulation de tension de sortie.Caractéristiques
- Large plage de tension d'entrée de 6 V à 75 V
- Tension de sortie réglable de 0,8 V à 60
- Plage de fréquence de commutation 100 kHz - 1 MHz
- Temps d'allumage minimal de 40 ns pour un rapport de service extrême
- Fonctionnement à faible chute de tension pendant les transitoires de ligne
- Démarrage progressif réglable ou suivi de la tension d'entrée
- Saut d'impulsion ou fonctionnement PWM forcé à faible charge
- Synchronisation
- Possibilité de réglage de la précision
- La sortie de collecteur ouvert Power Good valide VOUT
- Commandes de grille 7,5 V pour MOSFET VTH standard
- Protection de courant continu avec mode hoquet
- Détection de courant programmable de précision ou sans perte
- Amélioration de la réponse transitoire de la ligne
- Blocage de la tension d'entrée en cas de sous-tension
- Surveillance de la tension interne
- Protection thermique
- Plage de température de fonctionnement de jonction : -40 °C à 150 °C
Applications
- Télécommunications, réseaux et applications industrielles
- Systèmes de sécurité intégrée
- Bus de tension d'entrée 24 V et 48 V non régulé
- Conversion de batterie haute tension en rail de 12 V et 5 V
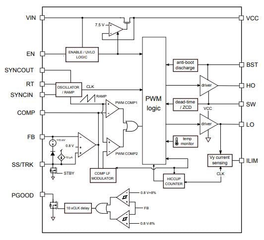
Schéma fonctionnel simplifié
Vidéos
Publié le: 2022-09-06
| Mis à jour le: 2025-04-01
