STMicroelectronics Carte d'évaluation EVLVIPGAN50WF
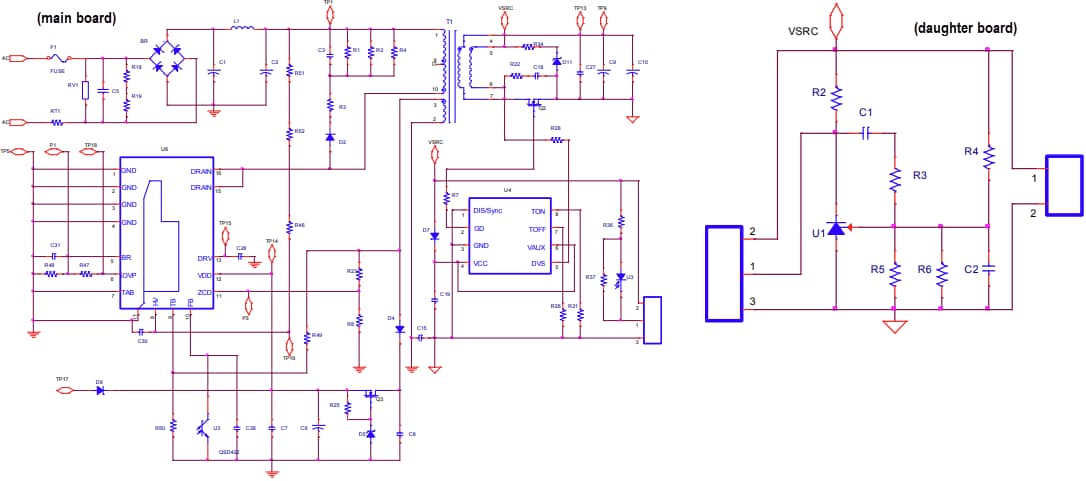
La carte d'évaluation STMicroelectronics EVLVIPGAN50WF intègre un convertisseur à retour d'échantillon isolé SSR de 15 V/50 W pour les applications à usage général. Cette carte fonctionne sur une plage d'entrée universelle de 90 VCAà 265 VCA et prend en charge une plage de fréquence de 50 Hz à 60 Hz. La carte EVLVIPGAN50WF est construite autour de VIPERGAN50W, un convertisseur haute tension hors ligne avancé, et tire parti de la technologie PowerGaN de 700 V intégrée à un senseFET embarqué et à un circuit de démarrage haute tension. Cette carte d’évaluation répond à la norme CEI 55022 classe B pour les émissions CEM par conduction, même avec un filtre CEM réduit, et est conforme à la directive RoHS.Cette carte d’évaluation se compose d’une carte principale et d’une carte fille. La carte principale comprend un pont de diodes pour le redressement, un filtre Pi d’entrée pour la suppression des CEM, un transformateur flyback, un circuit intégré VIPERGAN50W et des composants côté primaire. Le côté secondaire est doté de condensateurs de sortie et d'un redresseur synchrone piloté par un MOSFET de puissance pour l'optimisation de l'efficacité. La carte fille offre un circuit supplémentaire pour un contrôle et une surveillance avancés.
Caractéristiques
- Plage d'entrée universelle du secteur de 90 VCA à 265 VCA
- Plage de fréquence de 50 Hz à 60 Hz
- Tension de sortie 15 V
- Courant de sortie 3,35 A
- Consommation secteur en veille < 85 mw="" à="">CA
- Efficacité moyenne > 90 %
- Réglage de ligne et de charge étroit sur l'ensemble de la plage d'entrée et de sortie
- Respect de la norme CEI 55022, classe B, en ce qui concerne les émissions CEM par conduction, même avec un filtre CEM réduit, grâce à la fonction de variation de fréquence
- Conforme RoHS
Applications
- Alimentation auxiliaire haute efficacité pour :
- Électroménager
- Industrie
- Clients
Schéma
Publié le: 2025-11-18
| Mis à jour le: 2025-12-26
