STMicroelectronics Carte d'évaluation EV-VN7000AY
La carte d'évaluation EV-VN7000AY de STMicroelectronics est conçue pour connecter la technologie VIPower® M0-7 à un système existant. Cette carte est fournie pré-assemblée avec un pilote côté haut VN7000AY. Le VN7000AY est un pilote côté haut monocanal fabriqué à l'aide de la technologie propriétaire VIPower® M0-7 de ST et est logé dans le boîtier PowerSSO-36. Cette carte est conçue pour piloter des charges de mise à la terre automobile de 12 V à travers des sorties compatibles CMOS de 3 V et 5 V. La carte EV-VN7000AY intègre un fonctionnement à tension extrêmement faible pour les applications de démarrage à froid profond (conforme au LV124). Les applications typiques comprennent tous les types de charges résistives, inductives et capacitives automobiles et les applications de distribution d'alimentation automobile.Caractéristiques
- Fonctionnement à extrêmement basse tension pour les applications de démarrage à froid profond (conforme au LV124)
- Généralités :
- Pilote côté haut intelligent monocanal
- Courant de veille très faible
- Compatible avec les sorties CMOS 3 V et 5 V
- Fonctions de diagnostic multiSense :
- Rétroaction analogique multiplexée du courant de charge, de la tension d'alimentation VCC et de la température du composant TCHIP
- Indication de surcharge et de court-circuit à la terre
- Indication de l'arrêt thermique
- Détection de charge ouverte à l'état bloqué
- Détection de court-circuit de sortie vers VCC
- Activation/désactivation de la détection
- Protection :
- Arrêt en sous-tension
- Pince de surtension
- Limitation du courant de charge
- Verrouillage en cas de surchauffe
- Perte de terre et perte de VCC
- Batterie inverse avec un auto-commutateur du PowerMOS
- Protection contre les décharges électrostatiques
Applications
- Tous les types de charges résistives, inductives et capacitives pour l'automobile
- Spécialement conçu pour les applications de distribution d'alimentation automobile
Caractéristiques techniques
- Tension d'alimentation transitoire maximale de 40 V
- Plage de tension d'exploitation de 4 V à 28 V
- Résistance à l'état passant standard de 1,3 mΩ
- Limitation de courant 200 A
- Courant de veille de 0,5 µA
- Tension d'alimentation de démarrage minimale de 2,85 V
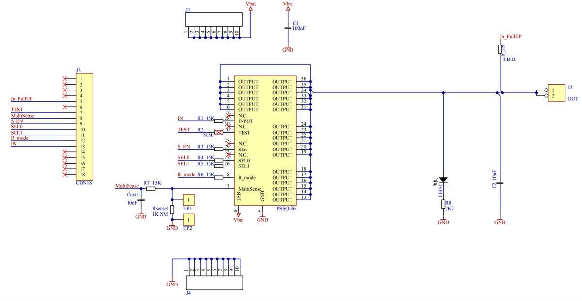
Connexion de la carte EV-VN7000AY
Schéma de principe EV-VN7000AY
Publié le: 2020-01-31
| Mis à jour le: 2025-01-14
