STMicroelectronics Carte d'évaluation AEK-POW-LDOV01S
La carte d'évaluation AEK-POW-LDOV01S de STMicroelectronics est configurée pour évaluer le fonctionnement du L99VR01STR. Le régulateur de tension linéaire L99VR01 LDO fournit jusqu'à 200 mA de courant de charge et affiche une très faible consommation (jusqu'à 1 μA) de courant de repos lorsque le régulateur est désactivé. Le régulateur de tension linéaire LDO L99VR01 à de STMicroelectronics est conçu pour les applications automobiles. Il est disponible en boîtiers SO-8 et PowerSSO-12.La carte d'évaluation AEK-POW-LDOV01S de STM est idéale pour plusieurs applications électroniques, telles que les alimentations de microcontrôleur, les pilotes d'affichage automobile, les capteurs et les processeurs d'info-divertissement. Le composant fournit des performances thermiques allant jusqu'à 150 °C, adaptées aux applications électroniques avec des environnements à haute température et des applications nécessitant des alimentations électriques stables.
Caractéristiques
- Huit tensions de sortie fixes sélectionnables de 0,8 V, 1,2 V, 1,5 V, 1,8 V, 2,5 V, 2,8 V, 3,3 V et 5 V avec une capacité de courant de charge pouvant atteindre 200 mA
- Activation broche
- Réinitialiser
- Décharge de sortie rapide
Schéma fonctionnel
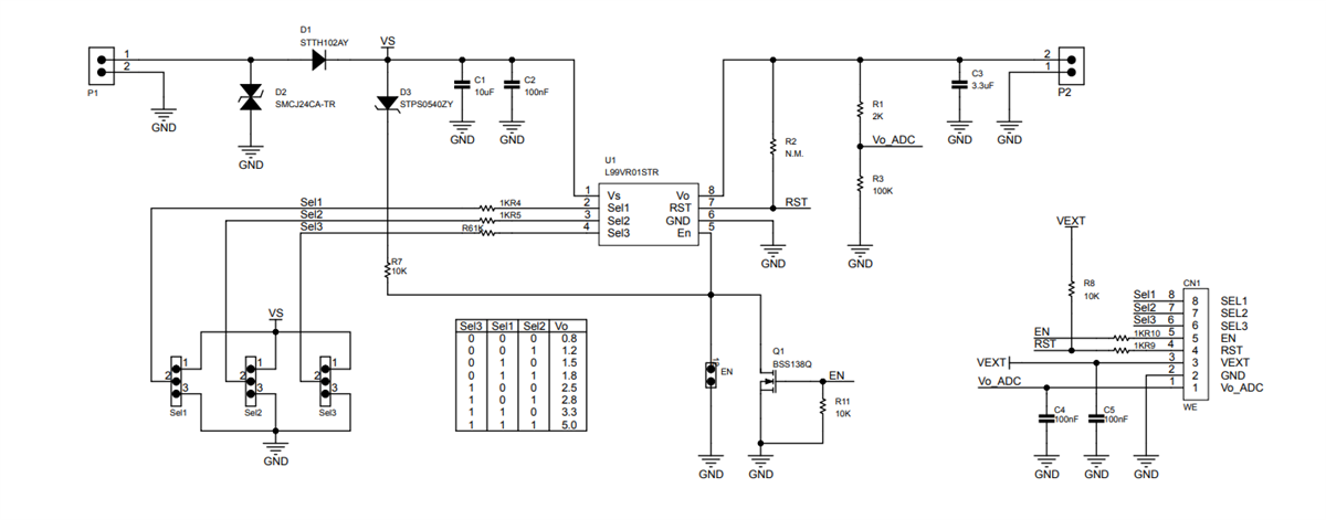
Schéma de circuit
Publié le: 2022-10-11
| Mis à jour le: 2022-10-14
