STMicroelectronics Contrôleur MLI automobile monophasé A6727
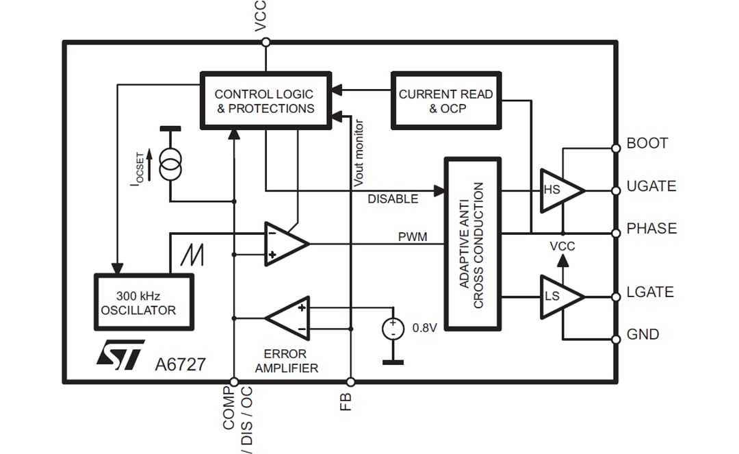
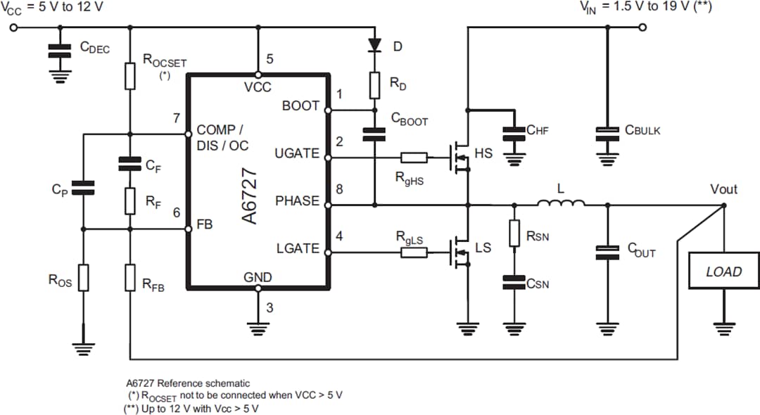
Le contrôleur MLI (PWM) monophasé pour les applications automobiles A6727 de STMicroelectronics est un contrôleur abaisseur conforme à la norme AEC-Q100 avec pilotes à courant élevé intégrés. Le A6727 offre une logique de contrôle complète, un système de protection et une tension de référence pour les applications courantes de conversion CC-CC. Conçu pour piloter des MOSFET à canal N dans une topologie Buck synchrone, ce composant hautement intégré permet de réduire le coût et la taille de la solution d'alimentation électrique.L'A6727 est conçu pour fonctionner à partir d'un bus d'alimentation de 5,0 V à 12,0 V. Grâce à la haute précision de sa référence interne de 0,8 V, la tension de sortie peut être régulée avec précision jusqu’à 0,8 V avec une précision ±1 % malgré les variations de ligne et de température dans la plage 0 °C à +70 °C. La fréquence de commutation est réglée en interne sur 300 kHz.
Ce composant constitue une boucle de contrôle simple avec un amplificateur d’erreur en mode de tension. L’amplificateur d’erreur dispose d’un produit gain-bande passante de 15 MHz et d’une vitesse de balayage de 8 V/µs, assurant une large bande passante au régulateur pour des réponses transitoires rapides.
Pour éviter d'endommager la charge, le A6727 offre une protection contre les surintensités ainsi que contre les surtensions, les sous-tensions et la déconnexion par rétroaction. Lorsque le composant est alimenté en 5 V, le seuil de déclenchement de surintensité est programmable par une simple résistance. Le courant de sortie est surveillé via la RDS (on) d'un MOSFET low side, évitant ainsi d'avoir recours à des résistances de détection coûteuses et encombrantes. La tension de sortie et la déconnexion de rétroaction sont surveillées via la broche FB.
Caractéristiques
- Conforme AEC-Q100
- Alimentation électrique flexible de 5,0 V à 12,0 V
- Entrée de conversion de puissance pouvant descendre à 1,5 V
- Précision de tension de sortie 1 %
- Pilotes intégrés à courant élevé
- Tension de sortie réglable
- Référence interne 0,8 V
- Boucle de contrôle en mode tension simple
- Sans capteur et OCP programmable à travers
- RDS (on) low side
- Oscillateur fixé en interne à 300 kHz
- Démarrage progressif interne
- Sans LS pour gérer le démarrage pré-polarisé
- Fonction de désactivation
- Protection contre la surtension et la sous-tension
- Protection contre la déconnexion FB
- Plage de températures de jonction de -40 °C à +150 °C
- Boîtier SO-8 compact
Schéma fonctionnel
Circuit d'application standard
