STMicroelectronics Pilotes de moteur avancés de 75 V STSPIN9P2
Les pilotes de moteur avancés STSPIN9P2 de 75 V de STMicroelectronics sont une plateforme extrêmement flexible qui prend en charge une large gamme de moteurs basse tension avec des puissances nominales allant jusqu’à 500 W, y compris les moteurs CC pas à pas, à balais et brushless. L’intégration de MOSFET à faible RDS(ON) (27 mΩ) permet d’économiser de l’espace pour la nomenclature (BOM) par rapport aux solutions discrètes. La tension d’alimentation est large et va de 7 V à 75 V. Ces dispositifs offrent un ensemble de topologies en demi-pont et en pont complet compatibles broche à broche, permettant de couvrir une grande variété d’applications.Le STSPIN9P2 de STMicroelectronics comprend des dispositifs en pont complet compatibles broche à broche. Les composants dans le STSPIN9P2 diffèrent en termes de mode de pilotage et de fonctionnalités de contrôle, permettant l’adoption d’une solution sur mesure pour chaque application spécifique. Malgré la simplicité topologique du dispositif, chacun intègre un large ensemble de blocs fonctionnels et des fonctionnalités avancées. Toutes les versions intègrent des régulateurs, rendant le dispositif entièrement autonome. Une pompe de charge permet un temps d’activation illimité côté haut.
L'interface analogique (AFE) intégrée, composée d'un amplificateur différentiel et d'un comparateur, est conçue pour amplifier le signal sortant d'une résistance shunt et le comparer à une référence. Dans les cas où des versions avec un limiteur de courant intégré sont utilisées, la sortie du comparateur est utilisée pour mettre en place une stratégie de contrôle d'ajustement MLI ou de temps d'arrêt fixe ; sinon, elle n'est disponible pour l'application que sur la sortie open-drain COUT.
Tous les dispositifs de la famille STSPIN9P2 se caractérisent par une vitesse de balayage ajustable, ce qui optimise le compromis EMI/efficacité. Cette capacité améliore les performances globales et accélère la qualification de la conception du client. Les dispositifs sont également entièrement protégés grâce à la technologie UVLO (protection contre les surintensités et arrêt thermique). De plus, la détection à charge ouverte vérifie correctement la connexion de moteur lorsque l’étage d’alimentation est désactivé, fournissant une signalisation dédiée sur la sortie nOL. Les produits STSPIN9P2 sont disponibles dans un boîtier QFN compact de 7 mm x 9 mm.
Caractéristiques
- Plage de tension d'alimentation de 7 V à 75 V
- MOSFET de puissance intégré avec des valeurs nominales de courant évolutives de 6 ARMS, RDS(ON) = 27 mΩ (std.)
- Limiteur de courant mettant en œuvre la commande de durée de blocage fixe ou de rognage MLI
- amplificateur de Détection de courant
- Vitesse de balayage réglable pour un meilleur compromis entre EMI et efficacité
- Ensemble complet de protections (surtempérature, surintensité et UVLO)
- Détection de charge ouverte
Applications
- Éclairage de scène
- Automatisation d'usine
- Les distributeurs automatiques de billets et les machines de traitement de l'argent
- Machines textiles
- Appareils ménagers
- Robotique
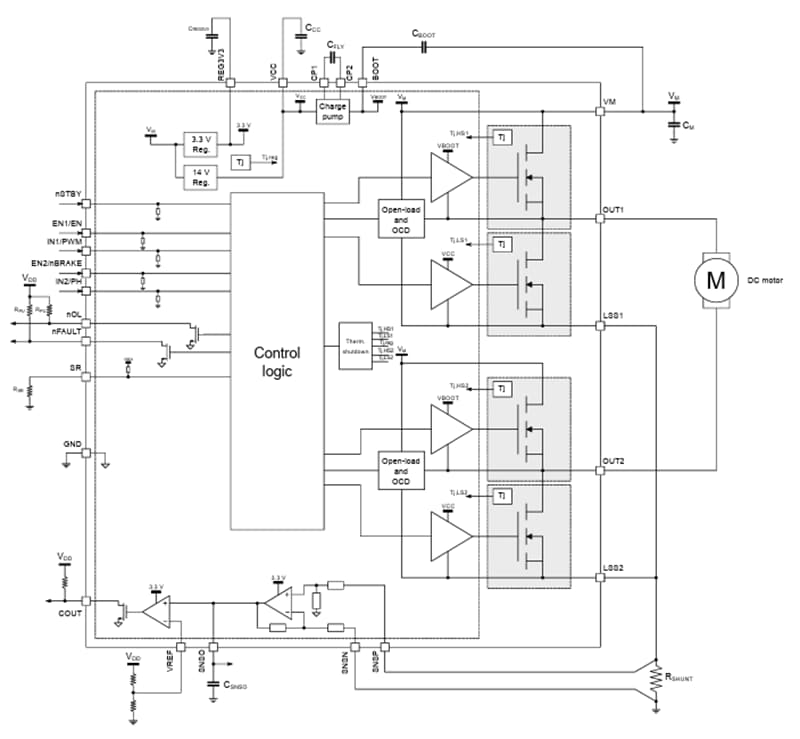
Schéma fonctionnel de STSPIN9P21/STSPIN9P23
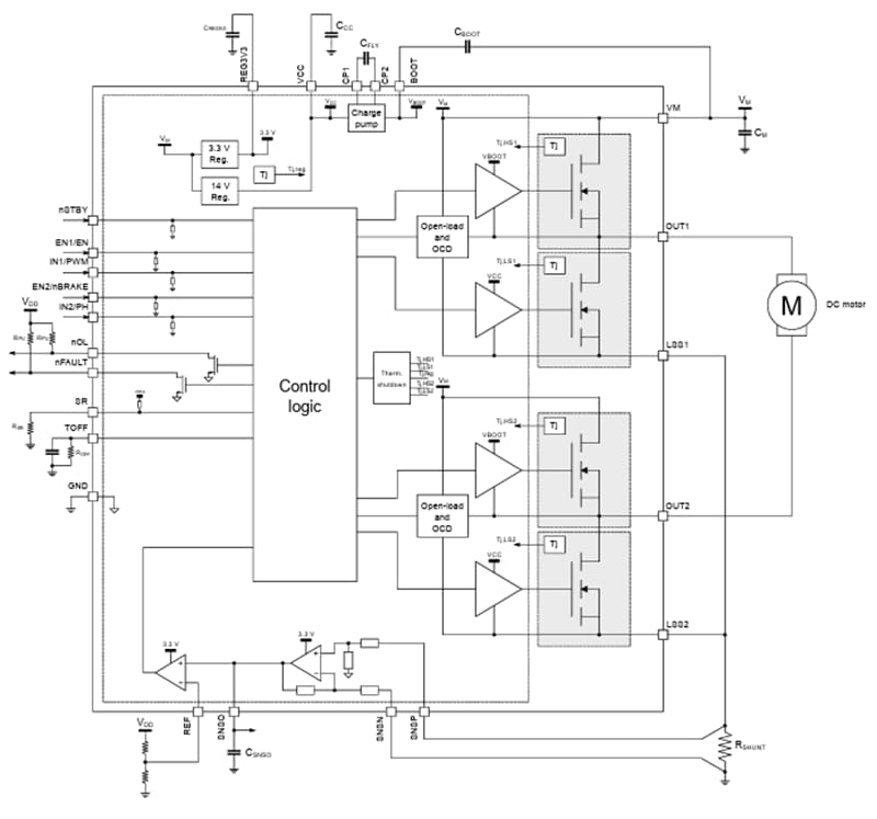
Schéma fonctionnel de STSPIN9P22/STSPIN9P24
