STMicroelectronics Pilotes de moteur avancés STSPIN9P1 de 75 V
Les pilotes de moteur avancés STSPIN9P1 de 75 V de STMicroelectronics sont une plateforme extrêmement flexible qui prend en charge une large gamme de moteurs basse tension avec des puissances nominales allant jusqu’à 500 W, y compris les moteurs CC pas à pas, à balais et brushless. L’intégration d'un MOSFET à faible RDS(ON) (16 ou 27 mΩ selon le modèle) permet de réaliser d'importantes économies d’espace en termes de nomenclature (BOM) par rapport aux solutions discrètes. La tension d’alimentation est large et va de 7 V à 75 V. Ces dispositifs offrent un ensemble de topologies de demi-ponts et de ponts complets compatibles broche à broche, ce qui permet de couvrir une grande variété d'applications.Le STSPIN9P1 de STMicroelectronics comprend des dispositifs en demi-pont compatibles broche à broche. Les composants du STSPIN9P1 diffèrent en termes de RDS(ON), de mode de pilotage et de fonctionnalités de contrôle, afin de permettre l’adoption d’une solution sur mesure pour chaque application spécifique. Malgré la simplicité topologique du dispositif, chacun intègre un large ensemble de blocs fonctionnels et des fonctionnalités avancées. Toutes les versions intègrent des régulateurs, rendant le dispositif entièrement autonome. Une pompe de charge permet un temps d’activation illimité côté haut.
L’AFE intégrée, composée d’un amplificateur différentiel et d’un comparateur, est conçue pour amplifier le signal provenant d’une résistance shunt et le comparer à une référence. Dans les cas où des versions avec un limiteur de courant intégré sont utilisées, la sortie du comparateur est utilisée pour mettre en place une stratégie de contrôle d'ajustement MLI ou de temps d'arrêt fixe ; sinon, elle n'est disponible pour l'application que sur la sortie open-drain COUT.
Tous les dispositifs de la famille STSPIN9P1 se caractérisent par une vitesse de balayage ajustable, ce qui optimise le compromis EMI/efficacité. Cette capacité améliore les performances globales et accélère la qualification de la conception du client. Les dispositifs sont également entièrement protégés grâce à la technologie UVLO (protection contre les surintensités et arrêt thermique). De plus, la détection à charge ouverte vérifie correctement la connexion de moteur lorsque l’étage d’alimentation est désactivé, fournissant une signalisation dédiée sur la sortie nOL. Les produits STSPIN9P1 sont disponibles dans un boîtier QFN compact de 7 mm x 7 mm.
Caractéristiques
- Plage de tension d'alimentation de 7 V à 75 V
- MOSFET de puissance intégrés avec des valeurs de courant évolutives
- 10 A RMS, RDS(ON) = 16 mΩ (std.)
- 6 A RMS, RDS(ON) = 27 mΩ (std.)
- Limiteur de courant implémentant le contrôle d'ajustement MLI ou de temps d'arrêt fixe
- amplificateur de Détection de courant
- Vitesse de balayage réglable pour un meilleur compromis entre EMI et efficacité
- Ensemble complet de protections (surtempérature, surintensité et UVLO)
- Détection de charge ouverte
Applications
- Éclairage de scène
- Automatisation d’usine
- Distributeurs automatiques de billets et machines de transactions bancaires
- Machines textiles
- Appareils ménagers
- Robotique
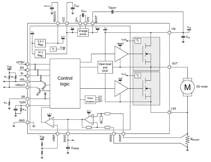
Schéma fonctionnel de STPIN9P11/STSPINP15
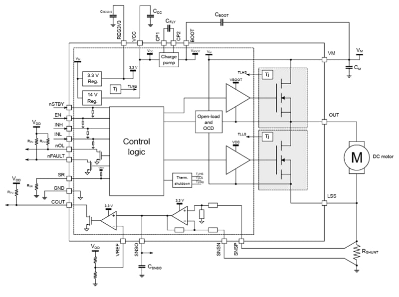
Schéma fonctionnel de STSPIN9P13/STSPIN9P17
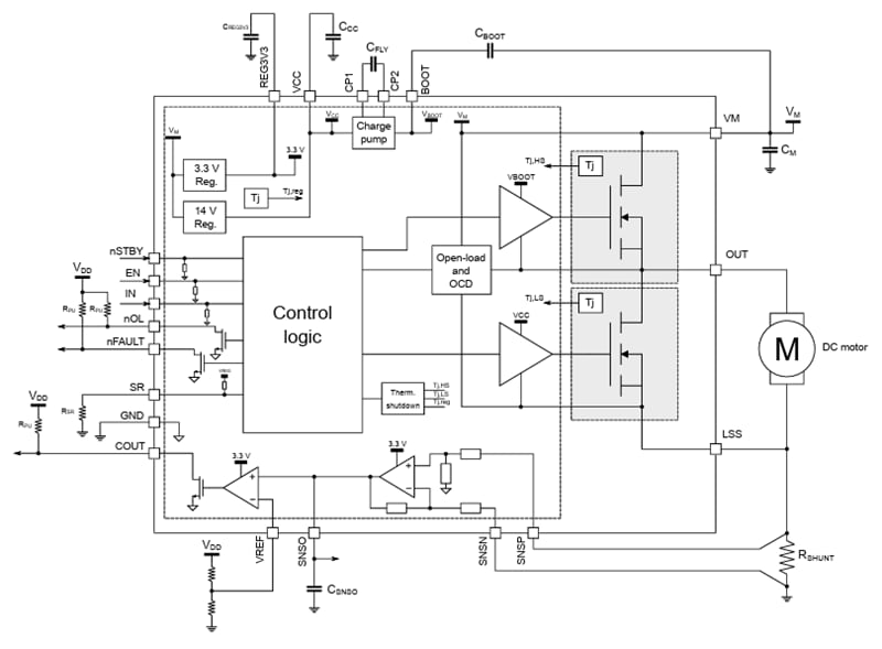
Schéma fonctionnel de STSPIN12/STSPIN16
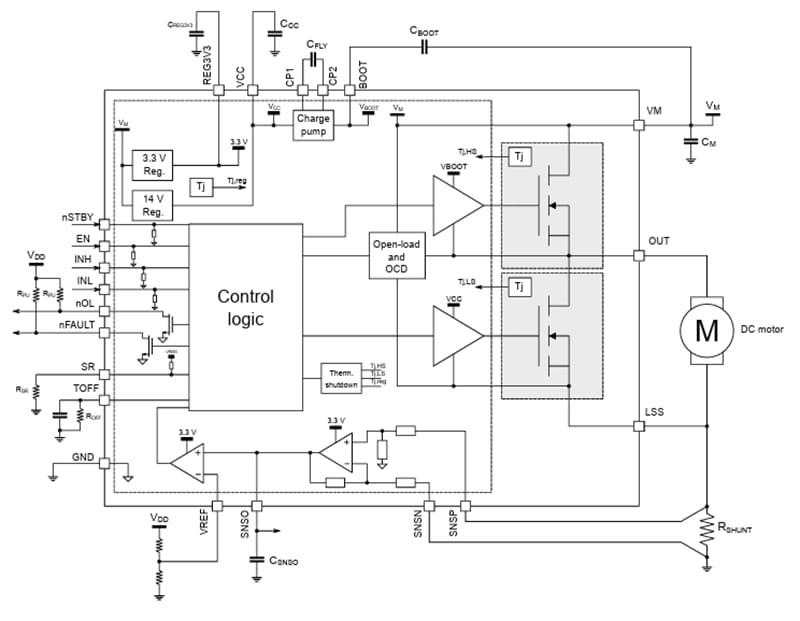
Schéma fonctionnel de STSPIN14/STSPIN18
