Crydom / Sensata PM22 Panel Mount Solid State Relays
Crydom / Sensata PM22 Panel Mount Solid State Relays are 22.5mm wide panel mount solid state relays that offer high power density with ratings up to 95A at 600VAC. The PM22s have a contactor terminal configuration that includes a plug-in connector for the control input, available in either standard “screw” or “spring cage” terminals. The SSRs use a DBC substrate for superior thermal performance with an IP20 touch-safe housing. The PM22 series is available with either AC or DC control with an AC output voltage range of 48VAC to 600VAC. Crydom / Sensata PM22 Panel Mount Solid State Relays also include a high I2t value (8320 A2S), built-in overvoltage protection, zero voltage or instantaneous turn-on output, and current rating options of 25A, 50A, and 95A. PM22 Series devices are C-UL-US and TUV approved.Features
- Built-in overvoltage protection
- DBC substrate for superior thermal performance
- LED input status indicator
- IP20 touch-safe housing
- AC or DC control
Specifications
- 48Vrms to 600Vrms operating voltage
- 1200Vpk transient overvoltage
- 0.5 minimum power factor
- 4000Vrms dielectric strength
- 109Ω minimum insulation resistance
- 8pF maximum input/output capacitance
- -40°C to +80°C operating temperature range
- -40°C to +100°C storage temperature range
- 4000VAC optical isolation
- C-UL-US and TUV approved
- Output ratings up to 95A at 600VAC
- 100kA short circuit current rating
- 2.3oz. (65g) typ. weight
- UL94 V-0 housing material
- Aluminum baseplate material
- Nickel Plating hardware finish
- 85% non-condensing humidity rating
- Green LED input status indicator
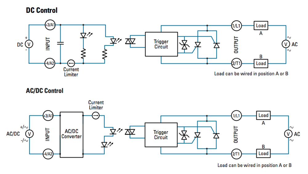
Circuit Block Diagrams
Additional Resources
Publié le: 2018-12-10
| Mis à jour le: 2022-10-06
