Microchip Technology Protections d'accès d'alimentation électrique USB Type-C® UCS4003
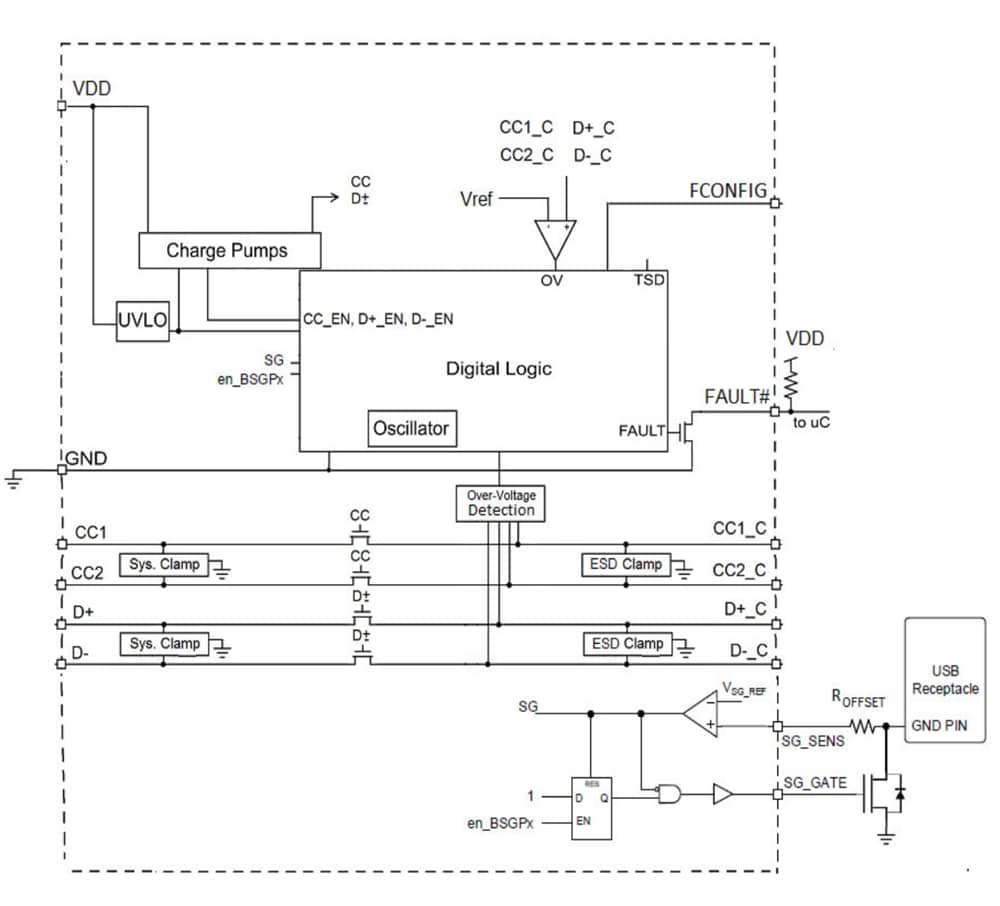
Les protecteurs d'accès d'alimentation électrique UCS4003 USB Type-C® de Microchip Technology sont conçus pour le canal de configuration (CC) et lignes de données et D+, D-. Le CC, D+, D- et SG_SENS (court-circuit vers la masse) sont protégés contre les décharges électrostatiques pour répondre aux normes IEC 61000-4-2 et ISO 10605. Le dispositif Microchip UCS4003 offre une protection contre les courts-circuits vers la batterie sur les connexions CC, D+ et D-. Le dispositif offre également une protection contre les courts-circuits vers la masse de la batterie pour l'accès de chargement. De plus, il est configurable pour activer défaut# en cas de défaut à l'exception des surtensions D+/D- ou CC.Caractéristiques
- Homologation automobile AEC-Q100
- Protection contre les courts-circuits vers la batterie sur D+, D- et CC (24 V CC)
- Protection contre les courts-circuits vers la masse pour l'accès de chargement
- Configurabilité de l'activation Défaut#
- Prend en charge le protocole d'alimentation
- Protection DES conformes aux normes IEC 61000-4-2 et ISO 10605 sur D+, D-, CC et SG_SENS
- Protection contre la surchauffe (coupure thermique)
- Plage de température de -40 °C à +125 °C
Applications
- Alimentation par USB Type-C
- Protection pour les applications grand public, industrielles et automobiles
Schéma fonctionnel
Application standard
Style de boîtier
Publié le: 2025-03-26
| Mis à jour le: 2025-04-07
