Diodes Incorporated Resynchroniseur PI2DPT821
Le resynchronisateur PI2DPT821 de Diodes Incorporated est un resynchronisateur de niveau bit avec CTLE adaptatif au niveau du récepteur et égalisation à 2 dérivations au niveau de l'émetteur. Ce resynchroniseur peut compenser la perte de canal jusqu'à -18 dB pour une transmission du signal de 4,05 GHz. Le PI2DPT821 prend en charge les normes DP1.4 et USB 3.2 Gén 1 pour l'exploitation en mode DP ALT de l'USB Type-C®. Disponible en configurations d'exploitation comme programmables via l'interface I2C pour sélectionner DP 4 voies, DP 2 voies/USB 3.2 Gén 1 1 voie et USB 3.2 Gén 1 à 1 ou 2 voie(s). Ce resynchroniseur de niveau binaire utilise l'alimentation électrique Vdd 1,8 V standard pour une bonne gestion de l'économie d'énergie. Le resynchroniseur PI2DPT821 est conforme aux états de gestion de l'alimentation par liaison USB pour le mode actif (U0) et le mode d'économie d'énergie (U1, U2 et U3).Le resynchroniseur PI2DPT821 dispose d'une très faible latence de l'entrée de signal à la sortie (< 1 ns), assurant l'interopérabilité entre divers dispositifs USB et DP. Ce resynchroniseur de niveau bit est sans plomb, entièrement conforme à la directive RoHS et est fourni en boîtier X1QFN (XEA32). Les applications typiques comprennent les tablettes, les smartphones, les ordinateurs portables, les ordinateurs de bureau et les PC tout-en-un.
Caractéristiques
- Conforme à la norme USB 5 Gbit/s / DP1.4 8,1 Gbit/s
- Prise en charge du mode standard DP Alt ; DP 4 voies, USB 1 voie/DP 2 voies, resynchroniseur USB 2 voies, insertion normale/à bascule
- Compensation de perte de canal de -18 dB à 4,05 GHz
- Faible latence <1 ns
- Égaliseur linéaire à temps continu (CTLE) adaptatif
- Aucune conception d'horloge de référence
- Détection de terminaison Rx pour un contrôle d'économie d'énergie
- Réglage sélectionnable de l'émetteur à 2 dérivations
- Alimentation électrique unique de 1,8 V ± 90 mV
- Prend en charge le mode de resynchronisation USB3.2 Gén1
- Consommation d'énergie active de 650 mW pour un mode de fonctionnement 5 Gbit/s DP à 2 voies et USB à 2 canaux
- Cible <500 µW en mode de mise hors tension
- Prend en charge le mode de resynchronisation DP RBR, HBR, HBR2 et HBR3
- Prise en charge de l'écoute de canal AUX DP (surveillance) pour le réglage automatique du canal et le mode de mise hors tension D3
- Sans plomb et conforme à la directive RoHS
- Sans halogènes ni antimoine
Caractéristiques techniques
- Caractéristiques électriques :
- Valeurs nominales maximales absolues :
- Plage de tension d'alimentation de -0,3 V à 2,0 V
- Plage de températures de stockage : -65 °C à 150 °C
- Température de jonction maximale de 125 °C
- HBM DES :
- ±2kV
- CDM DES :
- ±500V
- Valeurs nominales maximales absolues :
- 4 canaux
- Débit de données de 8,1 Gbit/s
- 4 voies/ports
- Excursion de sortie maximale de 1 200 mV
- Interfaces de programmation I2C
- Boîtier X1QFN (XEA32)
Applications
- Tablettes
- Smartphones
- Notebooks
- Ordinateurs de bureau
- PC tout-en-un
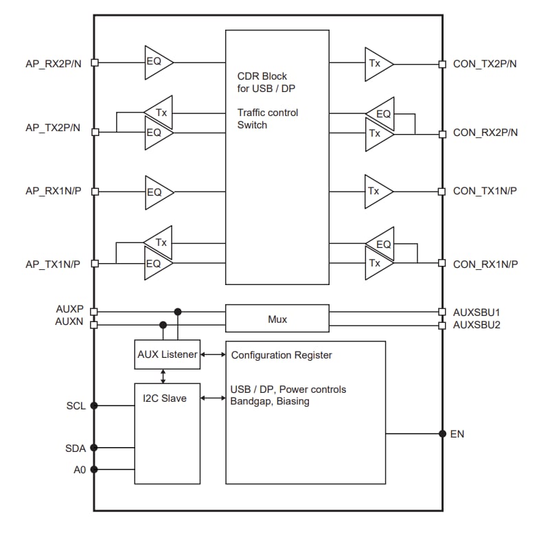
Schéma fonctionnel
Schéma fonctionnel
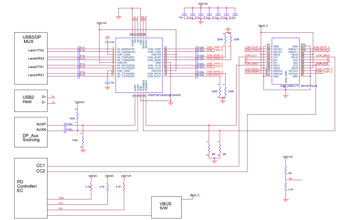
Schéma du circuit d’application
Schéma de principe
Publié le: 2022-11-22
| Mis à jour le: 2022-12-02
