Analog Devices Inc. Carte d'évaluation ADRF5022-EVALZ
La carte d’évaluation ADRF5022-EVALZ d'Analog Devices est un composant complet permettant d'évaluer l'ADRF5022. Le ADRF5022 est un commutateur unipolaire bidirectionnel (SPDT) fabriqué lors de la phase siliciumdu procédé. La carte d’évaluation ADRF5022-EVALZ d’ADI est conçue pour faire la démonstration des fonctionnalités et des performances de l'ADRF5022, offrant une connexion facile et une ligne traversante pour l’étalonnage.Caractéristiques
- Carte d'évaluation complète pour l'ADRF5022
- Connexion facile à l'équipement de test
- Ligne traversante pour étalonnage
Applications
- Test et instrumentation
- Infrastructure cellulaire à ondes millimétriques 5G
- Radios micro-ondes et très petites bornes à ouverture (VSAT)
- Radios militaires, radars et contre-mesures électroniques (ECM)
- Lecteurs industriels
Équipement nécessaire
- Alimentations CC
- Analyseur de réseau
Topologie
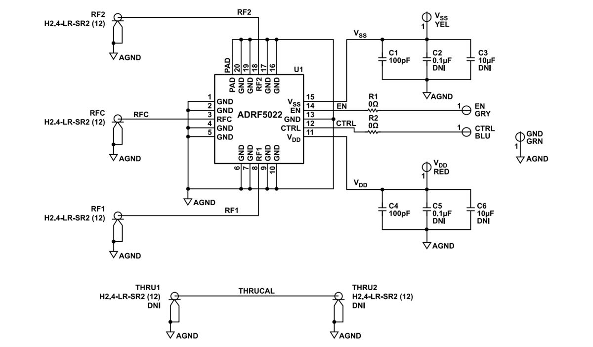
Schéma
Publié le: 2023-12-18
| Mis à jour le: 2024-01-09
