Infineon Technologies Tableau de démonstration TLE9252V
Le tableau de démonstration TLE9252V d’Infineon Technologies active l’évaluation des émetteurs-récepteurs CAN FD TLE925x homologués AEC-Q100 pour des applications automobiles. Les émetteurs-récepteurs TLE9252V d’Infineon sont conçus pour les réseaux CAN HS jusqu’à 5 Mbit/s et offrent de très faibles émissions électromagnétiques. En tant qu’interface entre la couche de bus physique et le contrôleur de protocole CAN, le TLE9252V pilote les signaux vers le bus et protège le microcontrôleur contre les interférences générées au sein d’un réseau.Caractéristiques
- Évalue les émetteurs-récepteurs CAN FD TLE925x d’Infineon
- Consommation de courant en mode veille
- Tension d’alimentation de fonctionnement de 3,3 V à 5 V
- Test au pistolet DES
- Modèle DES-HBM
- Test CEM réussi - CEI62228, normes différentes
Applications
- Unités de commande de moteur (ECU)
- Direction assistée électrique
- Infoloisir
- Équipement radar
- Unités de contrôle de transmission (TCU)
- Modules de contrôle de châssis
- Modules en cluster
- HVAC
Présentation générale
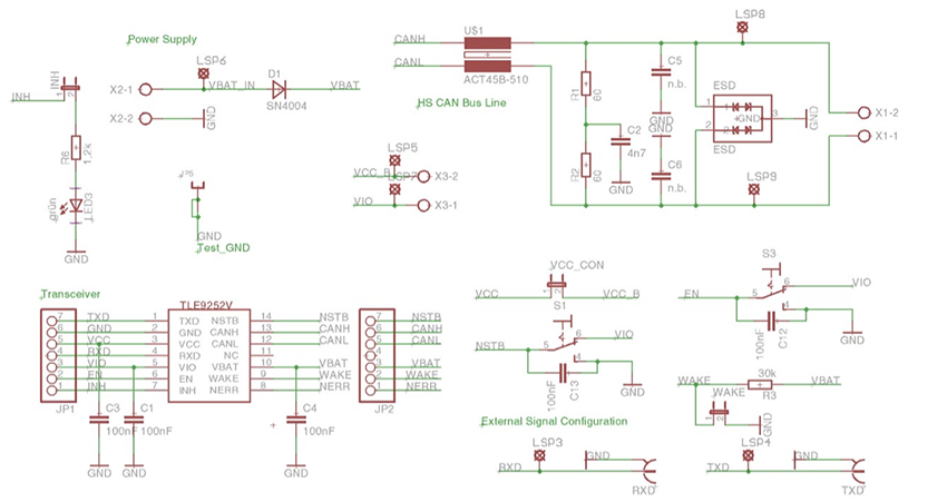
Schéma
Publié le: 2025-01-28
| Mis à jour le: 2025-02-12
