Texas Instruments CI pilote LED LM3645
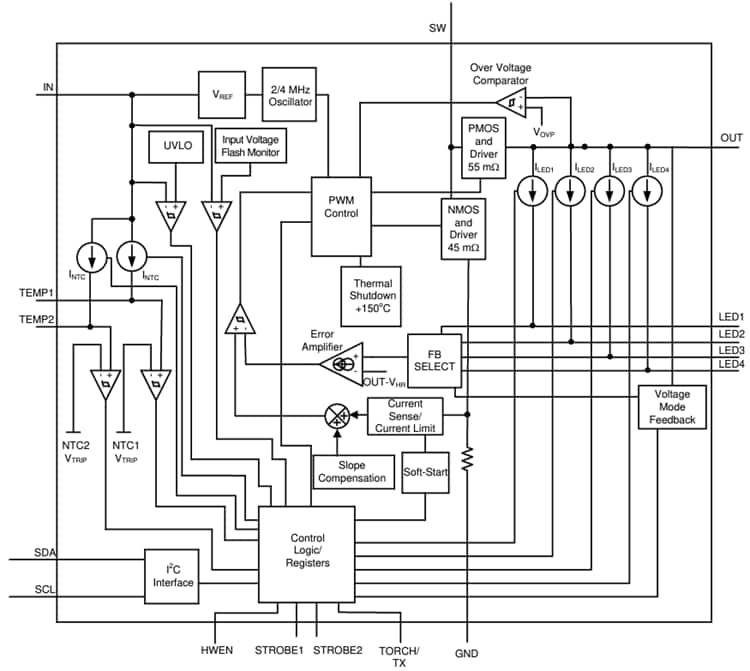
Le CI pilote LED LM3645 de Texas Instruments est un pilote de flash LED quadruple Boost synchrone avec source de courant côté haut de 2 A. Ce pilote LED offre un haut niveau de réglage dans une solution de petite taille. Le pilote LM3645 intègre un convertisseur élévateur MLI synchrone en mode courant à fréquence constante de 2 MHz ou 4 MHz. Ce pilote LED est doté de quadruples sources de courant côté haut pour réguler le courant LED sur la plage de tension d'entrée de 2,3 V à 5,5 V. Les caractéristiques incluent deux broches de flash matérielles et une broche d'interruption de lampe torche ou Tx matérielle (STR1, STR2 et TORCH/TX) et deux moniteurs de thermistance CTN. Le CI LM3645 est idéal pour les téléphone-appareils photos à flash LED blanc, les appareils photo numériques, les lecteurs de codes-barres et les terminaux de données portables.Les fonctionnalités du pilote LED LM3645 sont contrôlées via une interface compatible I2C. Ce pilote LED est fourni avec deux options de fréquence de commutation, une protection contre les surtensions (OVP) et une limite du courant réglable. Ce dispositif fonctionne dans une plage de température ambiante de -40 °C à 85 °C.
Caractéristiques
- Programmabilité de la source de courant LED indépendante quadruple
- Plage de courant LED précise et programmable de 0,525 mA à 2 A
- Courant LED flash optimisé lors de conditions de batterie faible (IVFM)
- Efficacité > 85 % en mode lampe torche (à 100 mA) et en mode flash (de 1 A à 2 A)
- Exploitation de LED à cathode mise à la terre pour une gestion thermique améliorée
- Double activation du stroboscope matériel (STR1 et STR2)
- Entrée de synchronisation pour les événements d'impulsion de l'amplificateur de puissance RF (TORCH/TX)
- Activation de la torche matérielle (TORCH/Tx)
- Double surveillance CTN à distance (TEMP1 et TEMP2)
- Mode de tension de sortie fixe
- Interface compatible I2C 1 MHz, adresse I2C = 0x65
Applications
- Flash LED blanc pour téléphones-appareils photo
- Appareils photo numériques
- Scanners de codes-barres
- Terminaux de données portables
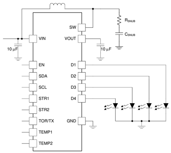
Circuit d'application
Schéma fonctionnel
Publié le: 2025-01-13
| Mis à jour le: 2025-04-01
