Texas Instruments Tampon d'horloge LMK1D2106/LMK1D2108 LVDS
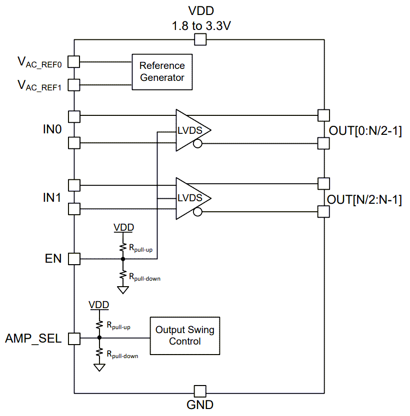
Le tampon d'horloge LMK1D2106/LMK1D2108 LVDS de Texas Instruments est spécialement conçu pour piloter des lignes de transmission de 50 Ω. Lors du pilotage d'entrées en mode asymétrique, appliquez la tension de polarisation appropriée à la broche d'entrée négative non utilisée. Le LMK1D2106 distribue avec un minimum d'asymétrie l'une des deux entrées d'horloge sélectionnables (IN0 et IN1) à 12 paires de sorties d'horloge LVDS différentielles (OUT0 à OUT11). De même, le LMK1D2108 distribue 16 paires de sorties d'horloge LVDS différentielles (OUT0 à OUT15). Chaque bloc tampon est constitué d'une entrée et d'un maximum de 6 sorties LVDS (LMK1D2106) ou 8 (LMK1D2108). Les entrées peuvent être LVDS, LVPECL, HCSL, CML ou LVCMOS.À l'aide de la broche de contrôle (EN), les bancs de sortie LMK1D2106/LMK1D2108 de Texas Instruments peuvent être activés ou désactivés. Si cette broche est laissée ouverte, les deux sorties de la banque sont activées. Si la broche de contrôle est commutée à une logique « 0 », les deux sorties de la banque sont désactivées (logique statique « 0 »). Si la broche de contrôle est commutée à une logique « 1 », les sorties d'une banque sont désactivées pendant que les sorties de l'autre banque sont activées. La pièce prend également en charge une fonction de sécurité. Le dispositif intègre en outre une hystérésis d'entrée qui empêche l'oscillation aléatoire des sorties en l'absence d'un signal d'entrée. Le composant fonctionne dans un environnement d'alimentation de 1,8 V, 2,5 V ou 3,3 V et est caractérisé par une température ambiante de –40 °C à +105 °C.
Caractéristiques
- Famille de tampons d'horloge LVDS haute performance (jusqu'à 2 GHz)
- Double tampon différentiel 1:6
- Double tampon différentiel 1:8
- Tension d'alimentation de 1,71 V à 3,465 V
- Faible gigue additive : < 60 fs RMS maximum de 12 kHz à 20 MHz à 156,25 MHz
- Plancher de bruit de phase très faible -164 dBc/Hz (standard)
- Délai de propagation très faible < 575 ps maximum
- Décalage de sortie maximal de 20 ps
- LVDS à haute oscillation (mode Boost) (VOD 500 mV standard lorsque AMP_SEL = 1)
- Activation/désactivation de la banque à l'aide de la broche EN
- Fonctionnement d'entrée à sécurité intégrée
- Les entrées universelles acceptent les niveaux de signal LVDS, LVPECL, LVCMOS, HCSL et CML
- Tension de référence LVDS, VCA_REF, disponible pour les entrées couplées capacitives
- Plage de température industrielle de –40 °C à +105 °C
- Fourni en boîtiers
- LMK1D2106 : VQFN 40 broches de 6 mm × 6 mm
- LMK1D2108 : VQFN 48 broches de 7 mm × 7 mm
Applications
- Télécommunications et réseautage
- Imagerie médicale
- Test et mesure
- Infrastructures sans fil
- Audio, vidéo et signalétique pro
Diagramme fonctionnel
