Texas Instruments Tampon d'horloge LVDS à faible gigue additive LMK1D121x
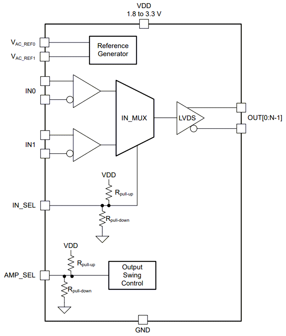
Le tampon d'horloge LVDS à faible gigue additive LMK1D121x de Texas Instruments est spécialement conçu pour piloter des lignes de transmission de 50 Ω. Lors du pilotage d'entrées en mode asymétrique, appliquez la tension de polarisation appropriée à la broche d'entrée négative non utilisée. Le LMK1D1212 distribue avec un minimum d'asymétrie l'une des deux entrées d'horloge sélectionnables (IN0 et IN1) à 12 paires de sorties d'horloge LVDS différentielles (OUT0 à OUT11). De même, le LMK1D1216 distribue 16 paires de sorties d'horloge LVDS différentielles (OUT0 à OUT15). La famille LMK1D121x peut accepter deux sources d'horloge dans un multiplexeur d'entrée. Les entrées peuvent être LVDS, LVPECL, LP-HCSL, HCSL, CML, ou LVCMOS.La broche IN_SEL LMK1D121x de Texas Instruments sélectionne l'entrée, qui est acheminée vers les sorties. La pièce prend en charge une fonction d'entrée à sécurité intégrée. Le dispositif intègre en outre une hystérésis d'entrée qui empêche l'oscillation aléatoire des sorties en l'absence d'un signal d'entrée. Le composant fonctionne dans un environnement d'alimentation de 1,8 V, 2,5 V ou 3,3 V et est caractérisé par une température ambiante de –40 °C à +105 °C.
Caractéristiques
- Famille de tampons d'horloge LVDS haute performance (jusqu'à 2 GHz)
- Tampon différentiel 2:12 (LMK1D1212)
- Tampon différentiel 2:16 (LMK1D1216)
- Tension d'alimentation de 1,71 V à 3,465 V
- Faible gigue additive (< 60 fs RMS maximum dans la plage 12 kHz à 20 MHz à 156,25 MHz)
- Plancher de bruit de phase très faible -164 dBc/Hz (standard)
- Délai de propagation très faible < 575 ps maximum
- Décalage de sortie maximal de 20 ps
- LVDS à haute oscillation (mode Boost) (VOD 500 mV standard lorsque AMP_SEL = 1)
- Les entrées universelles acceptent les niveaux de signal LVDS, LVPECL, LVCMOS, HCSL et CML
- Tension de référence LVDS, VAC_REF, disponible pour les entrées à couplage capacitif
- Plage de température industrielle de –40 °C à +105 °C
- Options de boîtier
- LMK1D1212 : VQFN 40 broches 6 mm × 6 mm
- LMK1D1216 : VQFN 7 mm × 7 mm à 48 broches
Applications
- Télécommunications et réseautage
- Imagerie médicale
- Test et mesure
- Infrastructures sans fil
- Audio, vidéo et signalétique pro
Diagramme fonctionnel
Publié le: 2022-04-05
| Mis à jour le: 2022-04-25
