ROHM Semiconductor Carte de référence RB-D62Q2712TB52
La carte de référence RB-D62Q2712TB52 de ROHM Semiconductor, équipée du microcontrôleur (MCU) CMOS RISC 16 bits LAPIS ML62Q2712, est une plateforme polyvalente conçue pour des applications à faible puissance et haute performance. La carte dispose d’une architecture de microcontrôleur (MCU) avancée qui intègre des fonctionnalités clés telles qu’un pilote LCD, plusieurs interfaces de communication et une sécurité améliorée, ce qui la rend idéale pour les dispositifs IoT, l’automatisation industrielle, les systèmes d’accueil intelligents et l’électronique portable. Avec sa faible puissance de consommation et des capacités de traitement robustes, la carte prend en charge des applications allant des nœuds de capteur et des contrôleurs de moteurs aux systèmes de gestion de l’énergie et des dispositifs médicaux.Les périphériques intégrés du microcontrôleur (MCU) ML62Q2712 de ROHM Semiconductor, y compris les CAN, UART et I2C, simplifient le développement, et la conception compacte la rend adaptée aux applications à espace restreint. Cette carte de référence offre une base fiable pour le prototypage et le déploiement de solutions innovantes dans divers domaines.
Caractéristiques
- Fournie avec le microcontrôleur (MCU) CMOS RISC LAPIS ML62Q2712 16 bits, TQFP à 52 broches
- Montée avec le connecteur lié à l’ EASE1000 V2
- Perçages pour la connexion des PINS du LSI aux cartes périphériques externes
- Alimentation électrique sélectionnable, fournie par l’émulateur intégré EASE1000 V2 ou CN1_3 broches/CN2_2 broches
- Cristal monté 32.768 KHz
- LED montées (P20, P21, P22)
- Le schéma de pied avec les composants pour le convertisseur A/N de type approximation successive est disponible (P23, P24, P25, P26)
- Consommation de faible puissance
- Mémoire flash interne et RAM
- Interfaces E/S flexibles et interfaces de communication
- Traitement en temps réel
- Plage d’alimentation en fonctionnement de 1,8 V à 5,5 V
- Facteur de forme compact, taille 56 mm x 94 mm x 15 mm (LxPxH)
Applications
- Automatisation industrielle
- Domotique et immotique
- Électronique grand public
- IoT (Internet des objets)
- Dispositifs médicaux et de santé
- Gestion de l'énergie
- Automobile
- Formation et prototypage intégrés
Présentation générale
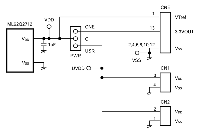
Circuit d’alimentation
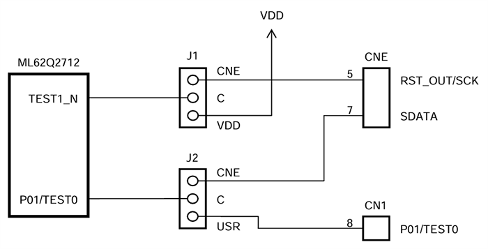
Interface EASE1000 V2
Schéma du PCB
Publié le: 2024-12-31
| Mis à jour le: 2025-01-29
