ROHM Semiconductor Carte de référence RB-D62Q2702TB48
La carte de référence RB-D62Q2702TB48 de ROHM Semiconductor est une plateforme de développement alimentée par le microcontrôleur CMOS RISC 16 bits ML62Q2702 LAPIS. Conçue pour une large gamme d'applications de système intégrées , cette carte est idéale pour les solutions automobiles tels que les convertisseurs principaux, les chargeurs embarqués et les systèmes de gestion de batterie. L'exploitation faible puissance, les capacités de traitement efficaces et les périphériques intégrés de la carte la rendent adaptée à l'automatisation industrielle et à l'électronique grand public intelligente. Entièrement compatible avec les outils de développement avancés de ROHM, la RB-D62Q2702TB48 simplifie le prototypage, les tests et l'optimisation, permettant ainsi aux ingénieurs de créer des conceptions innovantes, fiables et économes en énergie adaptées aux exigences technologiques modernes.Caractéristiques
- Fournie avec le microcontrôleur CMOS RISC 16 bits ML62Q2702 LAPIS, avec TQFP 48 broches
- Monté avec le connecteur lié à l'EASE1000 V2
- Perçages pour connecter les broches du LSI aux cartes périphériques externes
- Alimentation électrique sélectionnable, fournie par l'émulateur sur puce EASE1000 V2 ou CN1_3pin/CN2_2pin
- Cristal monté de 32,768 kHz
- LED montées (P20, P21, P22)
- Le schéma du pied avec les composants pour le convertisseur A/N de type « approximation successive » est disponible (P30, P31, P32, P33)
- Consommation faible puissance
- Mémoire flash et RAM internes
- Interfaces d'E/S et de communication flexibles
- Traitement en temps réel
- Plage d'alimentation en fonctionnement de 1,8 V à 5,5 V
- Facteur de forme compact, taille de 56 mm x 94 mm x 15 mm (Lxlxh)
Applications
- Systèmes automobiles
- Équipement industriel
- Électronique grand public
Présentation générale
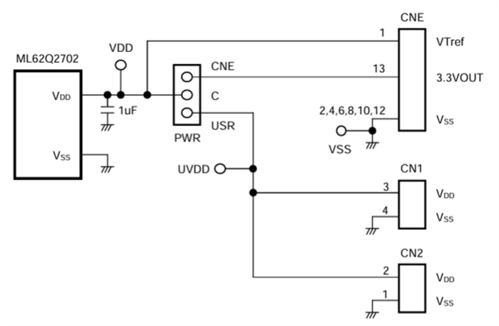
Circuit d'alimentation
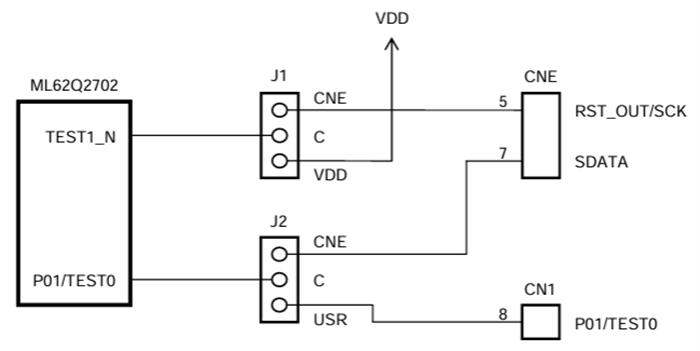
Interface V2 EASE1000
Disposition du PCB
Publié le: 2024-12-30
| Mis à jour le: 2025-01-07
