ROHM Semiconductor Carte de référence RB-D62Q1859GA64
La carte de référence RB-D62Q1859GA64 de ROHM Semiconductor, alimentée par le microcontrôleur (MCU) CMOS RISC 16 bits LAPIS ML62Q1859,est une plateforme très efficace pour le développement de systèmes intégrés avancés. Le microcontrôleur (MCU)ML62Q1859 dispose d'une architecture RISC 16 bits qui combine une faible consommation d'énergie avec une performance robuste, ce qui le rend idéal pour les applications économes en énergie. Les périphériques intégrés tels que les CAN, UART, SPI, I2C et le MLI permettent une interface transparente avec des capteurs, des actionneurs et des modules de communication, offrant ainsi une grande polyvalence pour diverses applications.La carte de référence RB-D62Q1859GA64 deROHM Semiconductor convient aux applications dansl'automatisation industrielle, les dispositifs IoT, les sous-systèmes automobiles, l'électronique grand public et les dispositifs médicaux portables. Avec une conception compacte, une exploitation économe en énergie et un support de développement complet, elle constitue une excellente base pour créer des solutions embarquées innovantes et rentables.
Caractéristiques
- Fournie avec le microcontrôleur (MCU) CMOS RISC 16 bits LAPIS ML62Q1859, QFP à 64 broches
- Montée avec le connecteur lié à l'EASE1000
- Trous traversants pour connecter les broches du LSI aux cartes périphériques externes
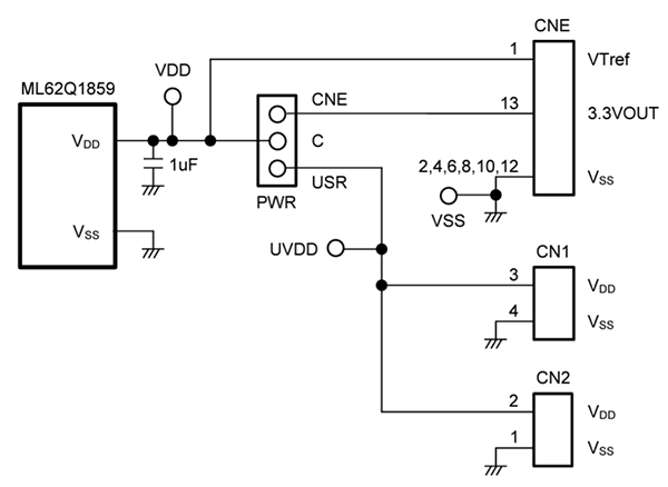
- Alimentation électrique sélectionnable, fournie par l'émulateur sur puce EASE1000 ou CN1_3 broches/CN2_2 broches
- LED montées (P20, P21, P22)
- Monté avec quartz 32.768KHz
- Faible consommation d'énergie
- Mémoire flash et RAM internes
- Interfaces E/S et de communication flexibles
- Traitement en temps réel
- Plage d'alimentation de fonctionnement de 1,6 V à 5,5 V
- Facteur de forme compact, taille de 56 mm x 94 mm x 15 mm (LxPxH)
Applications
- Automatisation industrielle
- Internet des objets (IoT) et dispositifs intelligents
- Applications automobiles
- Électronique grand public
- Bâtiments intelligents et domotique
- Soins de santé et dispositifs médicaux portables
- Systèmes intégrés
Présentation générale
Circuit d'alimentation
Interface EASE1000
Configuration du PCB
Publié le: 2024-12-27
| Mis à jour le: 2025-01-06
