ROHM Semiconductor Carte de référence RB-D62Q1727GA64
La carte de référence RB-D62Q1727GA64 de ROHM Semiconductor est une plateforme très polyvalente dotée du microcontrôleur (MCU) CMOS RISC (microprocesseur à jeu d'instructions réduit) 16 bits LAPIS ML62Q1727 conçu pour développer des systèmes intégrés avancés. Construite autour du microcontrôleur (MCU) ML62Q1727 économe en énergie, cette carte de référence fournit une performance robuste avec une architecture RISC 16 bits et intègre un large éventail de périphériques, y compris les interfaces CAN, UART, SPI et I2C.La carte est idéale pour lesapplications dans le domaine del'automatisation industrielle, les systèmes de construction intelligents, les dispositifs IoT/ connectés, les sous-systèmes automobiles, l'électronique grand public et les dispositifs médicaux portables. Avec une faible consommation d'énergie et un ensemble complet de fonctionnalités, la carte de référenceRB-D62Q1727GA64de ROHM Semiconductor fournit aux développeurs une solution fiable et économique pour le prototypage et la mise en œuvre de systèmes intégrés hautes performances, compacts et économes en énergie.
Caractéristiques
- Fourni avec le microcontrôleur (MCU) CMOS RISC 16 bits LAPIS ML62Q1727, QFP de 64 broches
- Monté avec le connecteur lié à l'EASE1000
- Trous traversants pour connecter les broches du LSI aux cartes périphériques externes
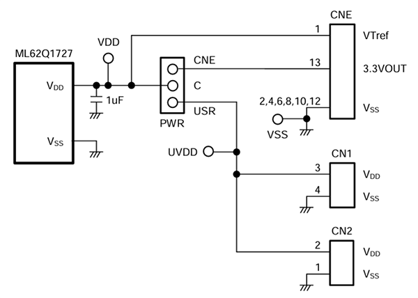
- Alimentation électrique sélectionnable, fournie par l'émulateur sur carte EASE1000 ou CN1_3 broches/CN2_2 broches
- LED montées (P20, P21, P22)
- Quartz 32.768KHz monté
- Faible consommation d'énergie
- Mémoire flash et RAM internes
- Interfaces E/S et de communication flexibles
- Traitement en temps réel
- Plage d'alimentation de fonctionnement de 1,6 V à 5,5 V
- Facteur de forme compact, taille de 56 mm x 94 mm x 15 mm (LxPxH)
Applications
- Automatisation industrielle
- Systèmes de bâtiments intelligents
- Applications automobiles
- Internet des objets (IoT) et dispositifs connectés
- Électronique grand public
- Soins de santé et dispositifs médicaux portables
- Systèmes intégrés
Présentation générale
Circuit d'alimentation
Interface EASE1000
Configuration du PCB
Publié le: 2024-12-27
| Mis à jour le: 2025-01-06
