ROHM Semiconductor Carte de référence RB-D62Q1704TB48
La carte de référence RB-D62Q1704TB48 de ROHM Semiconductor, alimentée par le microcontrôleur CMOS RISC 16 bits ML62Q1704 LAPIS, est une plateforme robuste et polyvalente conçue pour une large gamme d'applications intégrées. Dotée d'une architecture RISC 16 bits faible puissance, cette carte de référence excelle en efficacité énergétique, ce qui la rend idéale pour les dispositifs compacts fonctionnant sur batterie. Le microcontrôleur ML62Q1704 intègre des périphériques essentiels tels que les interfaces CAN, UART, SPI et I2C permettant une connectivité transparente et un contrôle précis.La carte RB-D62Q1704TB48 de ROHM Semiconductor convient pour les applications trouvées dans les appareils ménagers, l'automatisation industrielle, les dispositifs IoT, l'électronique grand public et les systèmes automobiles. La carte offre aux développeurs une base fiable pour le prototypage et le développement de solutions embarquées efficaces. Son petit facteur de forme et son support étendu de divers outils en font un excellent choix pour créer des systèmes intégrés hautes performances et à faible coût.
Caractéristiques
- Fournie avec le microcontrôleur CMOS RISC 16 bits ML62Q1704 LAPIS, avec TQFP 48 broches
- Montée avec le connecteur lié à l'EASE1000
- Perçages pour connecter les broches du LSI aux cartes périphériques externes
- Alimentation électrique sélectionnable, fournie par l'émulateur intégré EASE1000 ou CN1_3pin/CN2_2pin
- LED montée (P20, P21, P22)
- Cristal monté de 32,768 kHz
- Consommation faible puissance
- Mémoire flash et RAM internes
- Interfaces d'E/S et de communication flexibles
- Traitement en temps réel
- Plage d'alimentation en fonctionnement de 1,6 V à 5,5 V
- Facteur de forme compact, taille de 56 mm x 94 mm x 15 mm (Lxlxh)
Applications
- Appareils ménagers
- Automatisation industrielle
- Internet des objets (IoT) et dispositifs intelligents
- Électronique grand public
- Électronique automobile
- Dispositifs de soins de santé
- Systèmes intégrés
Présentation générale
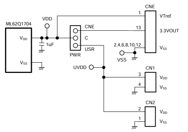
Circuit d'alimentation
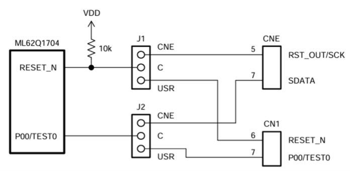
Interface EASE1000
Disposition du PCB
Publié le: 2024-12-27
| Mis à jour le: 2025-01-29
