ROHM Semiconductor Carte de référence RB-D62Q1702TB48
La carte de référence RB-D62Q1702TB48 de ROHM Semiconductor est une plateforme de développement compacte dotée du microcontrôleur CMOS RISC 16 bits ML62Q1702 LAPIS. Cette carte est conçu pour faciliter l'évaluation et la mise en œuvre des systèmes intégrés nécessitant d'une consommation faible puissance et haute performance. Idéale pour les dispositifs alimentés par batterie, l'automatisation industrielle et les applications IoT, le microcontrôleur ML62Q1702 offre des fonctionnalités telles que des convertisseurs analogique-numérique, des minuteurs et des capacités de traitement robustes.La carte RB-D62Q1702TB48 de ROHM Semiconductor prend en charge des outils de développement tels que l'environnement de développement intégré LEXIDE-U16, permettant un débogage et une programmation efficaces. En mettant l'accent sur l'efficacité énergie et un usage polyvalent, le RB-D62Q1702TB48 est une ressource précieuse pour les développeurs travaillant sur des solutions embarquées innovantes et fiables.
Caractéristiques
- Fourni avec le microcontrôleur CMOS RISC 16 bits ML62Q1702 LAPIS, avec TQFP à 48 broches
- Monté avec le connecteur lié à EASE1000
- Perçages pour connecter les broches du LSI aux cartes périphériques externes
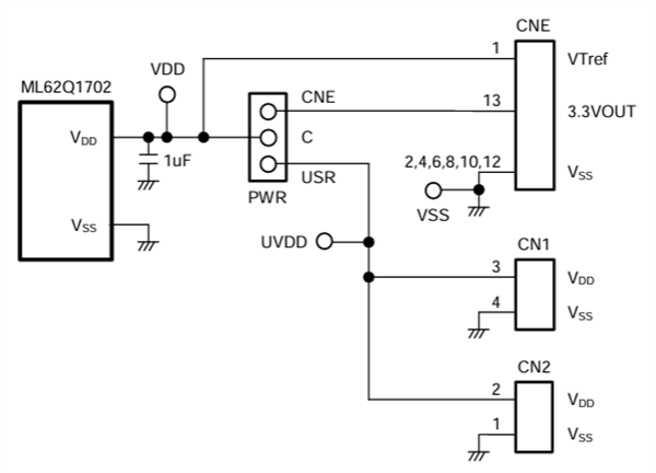
- Alimentation électrique sélectionnable, fournie par l'émulateur intégré EASE1000 ou CN1_3pin/CN2_2pin
- LED montée (P20, P21, P22)
- Cristal monté de 32,768 kHz
- Consommation faible puissance
- Mémoire flash et RAM internes
- Interfaces d'E/S et de communication flexibles
- Traitement en temps réel
- Plage d'alimentation en fonctionnement de 1,6 V à 5,5 V
- Facteur de forme compact avec des dimensions de 56 mm x 94 mm x 15 mm (Lxlxh)
Applications
- Dispositifs compacts alimentés par batterie
- Étiquetage électronique pour étagère
- IoT (Internet des objets)
- Thermostats
- Équipement industriel
- Automatisation industrielle
Présentation générale
Circuit d'alimentation
Interface EASE1000
Disposition du PCB
Publié le: 2024-12-27
| Mis à jour le: 2025-01-29
