ROHM Semiconductor Carte de référence RB-D62Q1557GA64
La carte de référence RB-D62Q1557GA64ROHM Semiconductor est une plateforme de développement polyvalente dotée du microcontrôleur CMOS RISC 16 bits LAPIS ML62Q1557 optimisé pour une large gamme d'applications intégrées. Avec sa conception compacte et son ensemble robuste de fonctionnalités, la carte est idéale pour une utilisation dans les appareils ménagers,l'automatisation industrielle, les dispositifs IoT et l'électronique grand public. Le microcontrôleur (MCU) ML62Q1557 se caractérise par une faible consommation électrique, une efficacité de traitement améliorée et des fonctionnalités de sécurité conformes aux réglementations IEC60730, ce qui le rend particulièrement adapté aux systèmes fiables et essentiels à la sécurité.La carte RB-D62Q1557GA64 de ROHM Semiconductor prend en charge des outils de développement avancés tels que l'environnement de développement intégré LEXIDE-U16 et l'émulateur sur puce EASE1000 V2, ce qui permet un débogage et une programmation transparents. Les options périphériques flexibles de la carte, y compris les minuteurs, les interfaces de communication et les convertisseurs analogique-numérique (CAN), en font un excellent choix pour le prototypage et l'accélération du développement de solutions embarquées innovantes.
Caractéristiques
- Fournie avec le microcontrôleur (MCU) CMOS RISC 16 bits LAPIS ML62Q1557, QFP à 64 broches
- Montée avec le connecteur lié à l'EASE1000
- Trous traversants pour la connexion des broches du LSI aux cartes périphériques externes
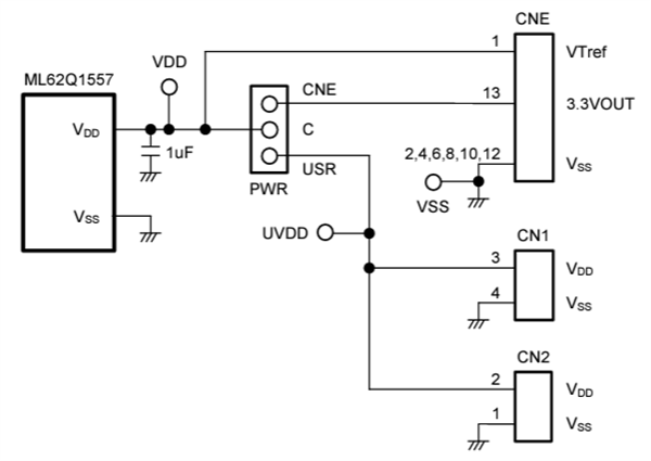
- Alimentation électrique sélectionnable, fournie par l'émulateur sur puce EASE1000 ou CN1_3 broches/CN2_2 broches
- LED montée (P20, P21, P22)
- Quartz 32.768KHz monté
- Faible consommation électrique
- Mémoire flash et RAM internes
- Interfaces E/S et de communication flexibles
- Traitement en temps réel
- Plage d'alimentation de fonctionnement de 1,6 V à 5,5 V
- Facteur de forme compact, taille de 56 mm x 94 mm x 15 mm (LxPxH)
Applications
- Appareils ménagers
- Équipement industriel
- Électronique grand public
- Dispositifs de l'Internet des objets (IoT)
Présentation générale
Circuit d'alimentation
Interface EASE1000
Configuration du PCB
Publié le: 2024-12-27
| Mis à jour le: 2025-01-29
