ROHM Semiconductor Carte de référence RB-D62Q1544TB52
La carte de référence RB-D62Q1544TB52 de ROHM Semiconductor est conçue avec le microcontrôleur CMOS RISC 16 bits LAPIS ML62Q1544. Cette carte de référence offre une plateforme puissante pour évaluer et développer des systèmes intégrés nécessitant un traitement efficace et une faible puissance de consommation. Alimentée par le microcontrôleur (MCU) ML62Q1544, la carte propose des options de performance, de faible puissance d’exploitation et de mémoire flexible à haut débit, y compris une mémoire flash et RAM intégrés. Elle prend en charge diverses interfaces E/S, y compris E/S numérique, CAN et minuteurs et fournit des options de connectivité comme UART, SPI et I2C pour la communication avec les périphériques.Idéale pour le prototypage d’applications dans le contrôle industriel, l’électronique grand public et les systèmes automobiles, la carte RB-D62Q1544TB52 ROHM Semiconductor comprend également des outils de développement complets, un exemple de code et des schémas matériels pour accélérer le processus de conception. Son facteur de forme compact et sa polyvalence en font un outil précieux pour les ingénieurs qui cherchent à créer des solutions embarquées efficaces et en temps réel.
Caractéristiques
- Fournie avec le microcontrôleur (MCU) CMOS RISC LAPIS ML62Q1544 de 16 bits, TQFP à 52 broches
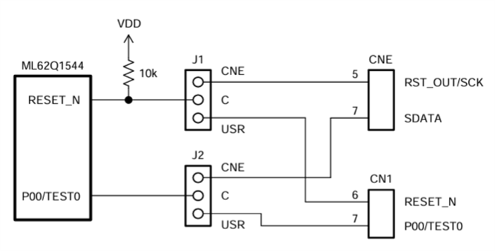
- Montée avec un connecteur lié à l’ EASE1000
- Perçages pour connecter les PINS du LSI aux cartes périphériques externes
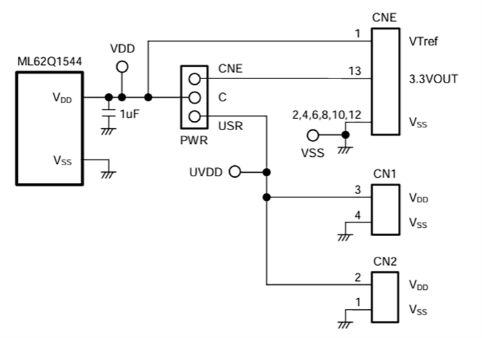
- Alimentation électrique sélectionnable, fournie par l’émulateur intégré EASE1000 ou CN1_3 broches/CN2_2 broches
- LED montée (P20, P21, P22)
- Cristal monté 32.768 KHz
- Plage d’alimentation en fonctionnement de 1,6 V à 5,5 V
- Consommation de faible puissance
- Performance à haut débit
- Options flexibles de mémoire
- Prend en charge l’exploitation en temps réel
- Facteur de forme compacte, taille 56 mm x 94 mm x 15 mm (LxPxH)
Applications
- Contrôle industriel
- Électronique automobile
- Produits grand public
Présentation générale
Circuit d’alimentation
Interface EASE1000
Schéma du PCB
Publié le: 2024-12-23
| Mis à jour le: 2024-12-30
