ROHM Semiconductor Carte de référence RB-D62Q1532TB48
La carte de référence RB-D62Q1532TB48 deROHM Semiconductor est conçue pour présenter les capacités du microcontrôleur CMOS RISC 16 bits LAPIS ML62Q1532 optimisé pour les applications intégrées faible puissance à hautes performances. Cette carte de référence offre une plateforme polyvalente aux développeurs pour évaluer et prototyper rapidement des systèmes nécessitant un traitement efficace et un contrôle en temps réel. Alimentée par le microcontrôleur (MCU) ML62Q1532, la carte a une faible consommation électrique, ce qui la rend idéale pour les dispositifs fonctionnant sur batterie. Elle comprend une mémoire flash et une RAM internes, ainsi qu'une prise en charge de la mémoire externe pour des applications plus importantes.La carte RB-D62Q1532TB48 de ROHM Semiconductor dispose de diverses interfaces E/S, et notamment d'interfaces E/S numériques, CAN, ainsi que de protocoles de communication tels que UART SPI et2C, ce qui permet une intégration facile avec des périphériques externes. Ses capacités de traitement en temps réel la rendent adaptée aux applications sensibles au temps, et sa conception compacte est idéale pour les systèmes à espace restreint. Avec les outils de développement, l'exemple de code et les interfaces de débogage fournis, la carte de référence RB-D62Q1532TB48 accélère le développement d'applications dans l'automatisation industrielle, l'électronique grand public et les systèmes automobiles, offrant ainsi une solution fiable et économe en énergie.
Caractéristiques
- Fournie avec le microcontrôleur (MCU) CMOS RISC 16 bits LAPIS ML62Q1532, TQFP 48 broches
- Montée avec le connecteur lié à EASE1000
- Trous traversants pour connecter les broches du LSI aux cartes périphériques externes
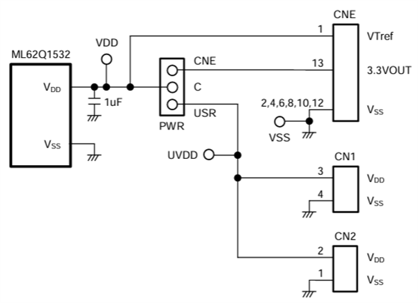
- Alimentation électrique sélectionnable, fournie par l'émulateur sur puce EASE1000 ou CN1_3 broches/CN2_2 broches
- LED montée (P20, P21, P22)
- Quartz 32.768KHz monté
- Faible consommation d'énergie
- Mémoire flash et RAM internes
- Interfaces E/S et de communication flexibles
- Traitement en temps réel
- Plage d'alimentation de fonctionnement de 1,6 V à 5,5 V
- Facteur de forme compact, taille de 56 mm x 94 mm x 15 mm (LxPxH)
Applications
- Contrôle industriel
- Électronique grand public
- Systèmes automobiles
- Réseaux de capteurs
Présentation générale
Circuit d'alimentation
Interface EASE1000
Configuration du PCB
