ROHM Semiconductor Carte de référence RB-D62Q1347GD24
La carte de référence RB-D62Q1347GD24 ROHM Semiconductor est conçue avec le LAPIS ML62Q1347, un microcontrôleur RISC (Reduced Instruction Set Computing) 16 bits haute performance basé sur la technologie CMOS. Cette carte de référence sert de plateforme de développement permettant aux ingénieurs et aux développeurs de prototyper et de tester rapidement les applications pour le microcontrôleur (MCU) ML62Q1347. Le ML62Q1347 est optimisé pour la consommation faible puissance et dispose d’une plage de périphériques polyvalents, ce qui le rend adapté au contrôle industriel, aux appareils domestiques et aux applications d’électronique automobile.La carte de référence RB-D62Q1347GD24 ROHM Semiconductor offre un accès facile aux fonctionnalités du microcontrôleur (MCU) offrant un moyen pratique d’évaluer ses performances, comprenant les interfaces E/S, les minuteurs et les modules de communication. Grâce à sa conception complète, la carte prend en charge le développement et les tests rapides de systèmes intégrés basés sur le ML62Q1347 LAPIS, simplifiant ainsi le processus de conception des solutions embarquées.
Caractéristiques
- Fournie avec le microcontrôleur (MCU) RISC 16 bits CMOS ML62Q1347 LAPIS, QFN 24 broches
- Montée avec le connecteur lié à l’ EASE1000
- Perçages pour connecter les PINS du LSI aux cartes périphériques externes
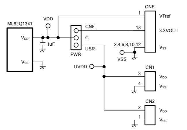
- Alimentation électrique sélectionnable, fournie par l’émulateur intégré EASE1000 ou CN1_3 broches/CN2_2 broches
- LED montée (P20, P21, P22)
- Consommation de faible puissance
- Mémoire flash et RAM interne
- Interfaces E/S et de communication flexibles
- Traitement en temps réel
- Plage d’alimentation en fonctionnement de 1,6 V à 5,5 V
- Facteur de forme compact, taille 56 mm x 94 mm x 15 mm (LxPxH)
Applications
- Contrôle industriel
- Électronique grand public
- Systèmes automobiles
- Réseaux de capteurs
Présentation générale
Circuit d’alimentation
Interface EASE1000
Schéma du PCB
Publié le: 2024-12-26
| Mis à jour le: 2024-12-31
