ROHM Semiconductor Carte de référence RB-D62Q1325MB16
La carte de référence RB-D62Q1325MB16 de ROHM Semiconductor est conçue pour mettre en avant les capacités du ML62Q1325 LAPIS, un microcontrôleur CMOS RISC 16 bits optimisé pour des applications à faible puissance et haute performance. Cette carte de référence fournit une plateforme polyvalente aux développeurs pour prototyper des systèmes intégrés qui nécessitent un traitement efficace et un contrôle en temps réel. Alimentée par le ML62Q1325, la carte dispose de mémoire flash interne et RAM, avec mémoire externe en option, ce qui la rend adaptée à une variété d' applications. Elle prend en charge diverses interfaces d'E/S, y compris des convertisseurs analogique-numérique (CAN), des minuteurs et des protocoles de communication courants tels que UART, SPI et I2C, permettant une intégration transparente avec des capteurs, des actionneurs et d'autres périphériques.Avec sa consommation faible puissance, la carte RB-D62Q1325MB16 de ROHM Semiconductor est idéale pour les conceptions alimentées par batterie et économes en énergie, tandis que ses capacités de traitement en temps réel garantit des temps de réponse rapides dans les tâches urgentes. Le facteur de forme compact, associé aux outils de développement et au support logiciel, fait du RB-D62Q1325MB16 une excellente solution pour le prototypage d'applications dans le contrôle industriel, l'électronique grand public et les systèmes automobiles.
Caractéristiques
- Fournie avec un microcontrôleur CMOS RISC 16 bits ML62Q1325 LAPIS, avec SSOP 16 broches
- Montée avec le connecteur lié à l'EASE1000
- Perçages pour connecter les broches du LSI aux cartes périphériques externes
- Alimentation électrique sélectionnable, fournie par l'émulateur intégré EASE1000 ou CN1_3pin/CN2_2pin
- LED montée (P20, P21, P22)
- Consommation faible puissance
- Traitement en temps réel
- Alimentation électrique de fonctionnement de 1,6 V à 5,5 V
- Facteur de forme compact, taille de 56 mm x 94 mm x 15 mm (Lxlxh)
Applications
- Automatisation industrielle
- Électronique grand public
- Réseaux de capteurs
- Systèmes automobiles
Présentation générale
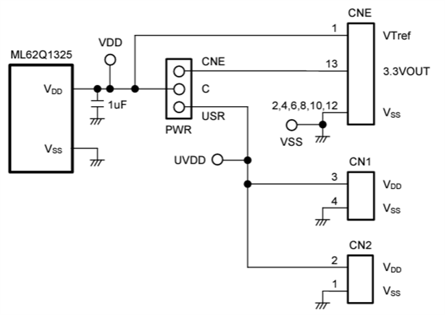
Circuit d'alimentation
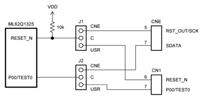
Interface EASE1000
Disposition du PCB
Publié le: 2024-12-23
| Mis à jour le: 2024-12-30
