ROHM Semiconductor Commutateurs côté haut BV1Hx
Les PMIC (CI de gestion d'alimentation) BV1Hxde homologués AEC-Q100 de ROHM Semiconductor sont des commutateurs côté haut, avec une unité de contrôle CMOS intégrée et un MOSFET de puissance monté sur une seule puce. Ces dispositifs disposent d'une fonction de sortie de diagnostic pour la détection des anomalies. Les PMIC BV1Hx disposent d'une fonction de limitation de surintensité intégrée, d'une fonction de protection coupure thermique, d'une fonction de détection de charge ouverte, d'une fonction OFF de sortie à faible puissance et d'une fonction de détection de court-circuit vers VCC. Le BV1HJ045EFJ-C dispose d’une limite de surintensité de 5,0 A à 12,0 A. Les BV1HL045EFJ-C et BV1HAL85EFJ disposent d'une limite de surintensité de 2,5 A à 6,5 A.Les commutateurs de charge côté haut BV1Hx de ROHM Semiconductor sont disponibles en boîtier HTSOP-J8 et sont homologués AEC-Q100 pour une utilisation dans les applications automobiles et de gestion d’alimentation.
Caractéristiques
- Homologué AEC-Q100 (classe 1)
- CI de gestion d'alimentation monolithique avec bloc de contrôle (CMOS) et MOFSET montés sur une seule puce
- Circuiterie d'arrêt thermique intégré (TSD)
- Protection contre la température de jonction
- La protection ΔTj détecte une montée de température soudaine du MOS de puissance
- Fonction de protection intégrée contre les surintensités (OCP)
- Fonction de protection contre coupure thermique intégrée (TSD)
- Fonction de détection de charge ouverte intégrée
- Fonction de détection de court-circuit vers VBB intégrée
- Fonction OFF de sortie basse tension (UVLO) intégrée
- Protection intégrée de connexion inverse de la batterie
- Sortie de diagnostic intégrée
- Limite de surintensité
- BV1HJ045EFJ-C : 5,0 A à 12,0 A
- BV1HL045EFJ-C : 2,5 A à 5,5 A
- Commutateur MOSFET à canal N simple à faible résistance à l'état passant
- Plage de température de fonctionnement : de -40 °C à +150 °C
- Boîtier HTSOP-J8 4,9 mm x 6,0 mm x 1,0 mm
Applications
- Charges de résistance
- Charges d'inductance
- Charges de capacité
- Gestion de l'alimentation
- Applications automobiles
- Machines multifonctions et téléviseurs
- Surveillance des surintensités de diverses lignes d’alimentation
Fiche technique
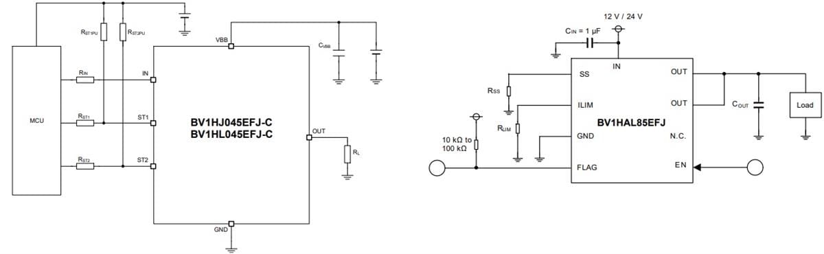
Schémas fonctionnels
Circuits d’application standard
Profil du boîtier
Publié le: 2021-03-16
| Mis à jour le: 2025-07-25
