ROHM Semiconductor Pilote de segment LCD AEC-Q100 BU91796BMUF-M
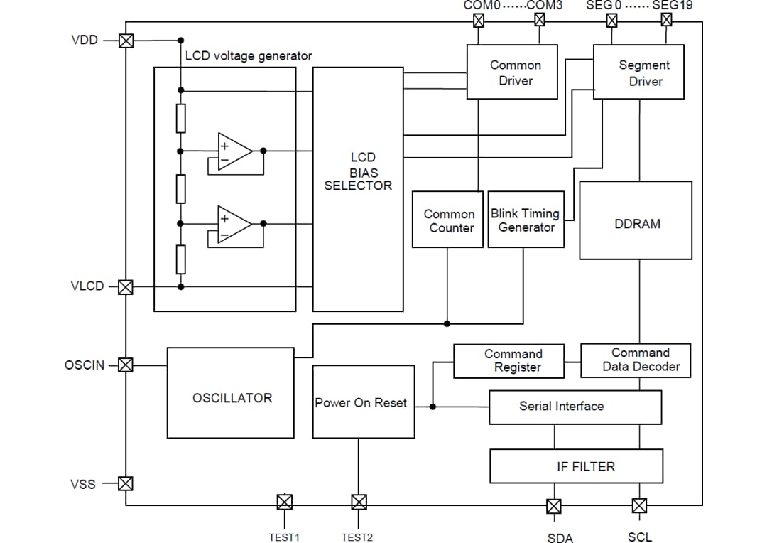
Le pilote de segment LCD AEC-Q100 BU91796BMUF-M de ROHM Semiconductor est optimisé pour les clusters d'instruments automobiles et les afficheurs d'info-divertissement. Le BU91796BMUF-M peut piloter jusqu'à 80 segments LCD et dispose d'une RAM intégrée pour les données d'affichage. Le composant intègre également un circuit d'oscillateur et un amplificateur tampon pour le pilotage LCD, éliminant le besoin de composants externes.Le pilote de segment LCD BU91796BMUF-M de ROHM Semiconductor est proposé en boîtier VQFN32FBV050 avec des flancs mouillables, qui facilite l'utilisation de l'AOI (inspection optique automatisée) et améliore la fiabilité. Ce composant est homologué AEC-Q101 pour une utilisation dans les applications automobiles.
Caractéristiques
- Homologué AEC-Q100 (classe 2)
- RAM intégrée pour les données d'affichage (DDRAM)
- 20 x 4 bits
- 80 segments maximum
- Sortie pilote LCD
- 4 sorties communes
- Sortie de 20 segments maximum
- Amplificateur tampon intégré pour le pilotage LCD
- Circuit d'oscillateur intégré
- Sans composants externes requis
- Conception à faible consommation électrique
- Interface série à 2 fils
- Plage de température de fonctionnement de -40 °C à +105 °C
- Boîtier flanc mouillable VQFN32FBV050 5,0 mm x 5,0 mm x 1,0 mm
Applications
- Groupes d’instruments
- Contrôles climatiques
- Systèmes audio pour automobile
- Compteurs
- Électroménager
- Produits de santé
- Applications alimentées par batterie
Schéma fonctionnel
Circuit d'application standard
Profil du boîtier
Publié le: 2021-03-15
| Mis à jour le: 2022-03-11
