Le BM64070MUV dispose d'une fonction de contrôle de rétroaction de vitesse et contrôle la charge MLI de sortie en ajustant les caractéristiques de fréquence de rotation pour le signal MLI d'entrée.
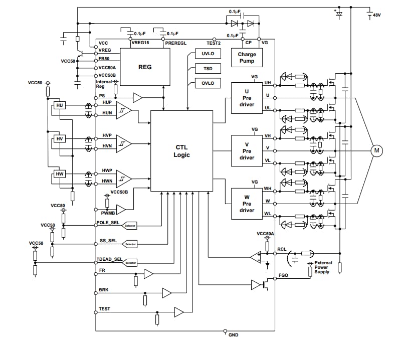
Le BM64300MUV détecte une position de rotor par 3 capteurs Hall. De plus, les opérations silencieuses et à faible vibration sont mises en œuvre en faisant du courant de sortie une forme d'onde sinusoïdale.
Caractéristiques
- BM64300MUV-
- Contrôle de vitesse sur l'entrée de service MLI
- FET de sortie externe canal N+canal N
- Circuit de tension d'amplification intégré
- Pilote d'onde sinusoïdale à 3 capteurs Hall
- Contrôle automatique de l'angle de fil
- Fonction de sélection de pôle moteur
- Fonction de démarrage progressif
- Réglage du temps mort
- Fonction de limitation de courant
- Fonction d'économie d'énergie
- Réglage du sens de rotation
- Contrôle de frein court
- Fonctions de protection intégrées (Protection de verrouillage moteur [MLP], protection de rotation à haute vitesse, verrouillage contre les surtensions [OVLO], verrouillage contre les sous-tensions [UVLO], arrêt thermique [TSD], protection contre les surintensités [OCP])
- BM64070MUV-
- Contrôle de vitesse sur l'entrée de service MLI
- FET de sortie externe canal N+canal N
- Circuit de tension d'amplification intégré
- Pilote à onde sinusoïdale sans capteur
- Contrôle automatique de l'angle de fil
- Réglage du temps mort
- Fonction de limitation de courant
- Fonction d'économie d'énergie
- Réglage du sens de rotation
- Contrôle de frein court
- Contrôle de rétroaction de vitesse
- Capable de définir la table de vitesse de rotation du moteur et divers paramètres avec l'OTP intégré
- Fonctions de protection intégrées (protection de verrouillage moteur [MLP], protection de rotation à haute vitesse [OVLO], verrouillage contre les surtensions, verrouillage contre les sous-tensions [UVLO], arrêt thermique [TSD], protection contre les surintensités) [OCP]
Applications
- Moteur de ventilateur
- Autres équipements grand public généraux
Caractéristiques techniques
- BM64300MUV-
- Plage de tension d'alimentation de fonctionnement de 28 V à 63 V
- Fréquence MLI de sortie 40 kHz (std)
- Courant en mode veille 1,2 mA (std)
- Plage de températures de fonctionnement : de -40 °C à +105 °C
- BM64070MUV-
- Plage de tension d'alimentation de fonctionnement de 28 V à 77 V
- Courant de circuit (ICC) 6,4 mA (std)
- Plage de températures de fonctionnement : de -40 °C à +105 °C
Ressources supplémentaires
Publié le: 2021-09-15
| Mis à jour le: 2022-03-11
