ROHM Semiconductor Pré-pilote de moteur brushless triphasé BM62300MUV
Le pré-pilote de moteur brushless triphasé BM62300MUV de ROHM Semiconductor prend en charge une alimentation électrique de 24 V contrôlant le pilote de moteur construit dans un transistor de puissance externe. Le pré-pilote BM62300MUV détecte la position du rotor sur trois capteurs Hall. De plus, le pré-pilote BM62300MUV de ROHM fournit un fonctionnement silencieux et une faible vibration en faisant du courant de sortie une forme d'onde sinusoïdales.Caractéristiques
- Prend en charge un transistor de puissance externe (canal N+canal N)
- Circuit de tension d'amplification intégré
- Pilote électrique à 180 degrés à onde sinusoïdale Hall triphasé
- Paramètres d'angle de fil automatiques
- Contrôle de vitesse sur l'entrée PWM
- Fonction de démarrage progressif
- Nombre de sélections de pôles
- Fonction de limitation de courant
- Fonction d'économie d'énergie intégrée
- Direction des paramètres de rotation
- Limitation de coupure courte
- Plusieurs fonctions de protection intégrées (protection contre la rotation à haut débit, protection contre la rotation à faible vitesse, protection contre les surtensions (OVLO), verrouillage en cas de surtension (UVLO), arrêt thermique (TSD))
Applications
- Moteur de ventilateur
- Moteur pour pompe
- Ventilateur de plafond
- Autres équipements grand public généraux
Caractéristiques techniques
- Plage de tension d'entrée de 8 V à 28 V
- Tension de commande de grille supérieure du transistor de puissance externe VCC + 7,5 V (std)
- Tension de commande de grille plus faible du transistor de puissance externe 9,0 V (std)
- Fréquence de commutation 40 kHz (std)
- Courant de veille 0,6 mA (std)
- Plage de températures de fonctionnement : de -25 °C à +85 °C
Circuit d'application standard
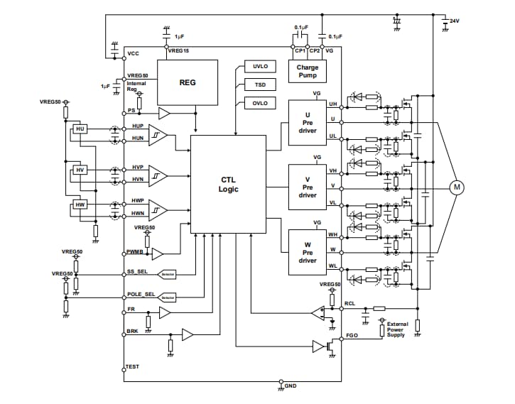
Schéma fonctionnel
Publié le: 2021-09-15
| Mis à jour le: 2022-03-11
