ROHM Semiconductor Pilotes côté haut et bas BM6021x
Les pilotes côté haut et bas BM6021x de ROHM Semiconductor fonctionnent jusqu'à 1 200 V avec une manœuvre d'amorçage, qui peut piloter des MOSFET de puissance à canal N et des IGBT. Les pilotes côté haut et côté bas BM6021x disposent d'une pince Miller et d'une fonction de verrouillage en sous-tension (UVLO) intégrée. Les pilotes côté haut et côté bas haute tension BM6021x de ROHM Semi sont conçus pour les applications de pilote de grille MOSFET et de pilote de grille IGBT.Caractéristiques
- Homologué AEC-Q100
- Tension 1 200 V d’alimentation flottante côté haut 1 200 V
- Limitation active du courant de Miller
- Fonction de verrouillage de sous-tension
- Compatible logique d’entrée 3,3 V et 5,0 V
Applications
- Pilote de grille MOSFET
- Pilote de grille IGBT
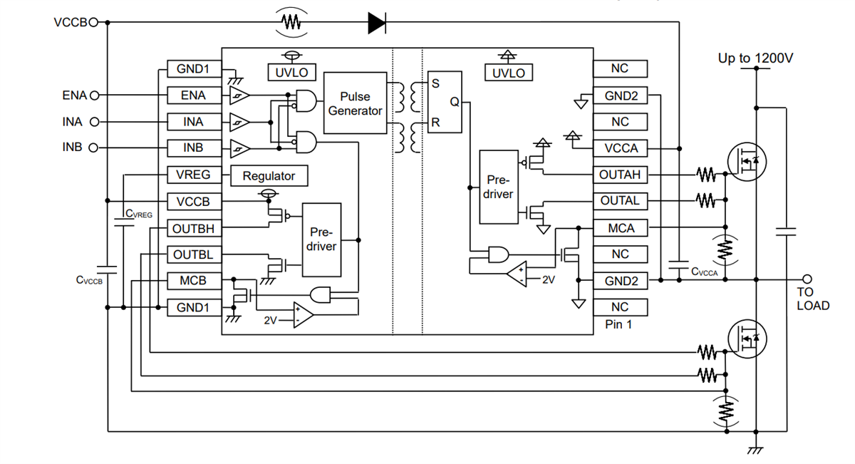
Circuit d'application standard
Vidéos
Ressources supplémentaires
Publié le: 2020-11-02
| Mis à jour le: 2024-10-22
