ROHM Semiconductor CI convertisseurs CC/CC type MLI BM2P13xJ-Z
Les circuits intégrés convertisseurs CC/CC de type MLI BM2P13xJ-Z de ROHM Semiconductor sont des circuits intégrés hautes performances conçus pour les applications d'alimentation CA-CC isolées qui nécessitent de fonctionnalités de protection robustes et d'une tolérance aux hautes tensions. Ces circuits intégrés intègrent un MOSFET de commutation de 730 V permettant l'exploitation directe à partir d'une alimentation secteur CA haute tension et ils sont idéaux pour une utilisation dans les appareils ménagers, l'automatisation industrielle et les alimentations électriques auxiliaire à usage général. La série BM2P13xJ-Z de ROHM Semiconductor prend en charge le contrôle MLI avec le saut de fréquence, ce qui permet de réduire les EMI. Les circuits intégrés incluent des fonctionnalités de protection complètes telles que la protection contre les surintensités (OCP), la protection contre les surtensions (OVP), la protection contre les surcharges (OLP) et l'arrêt thermique (TSD). Avec leur circuiterie de démarrage intégrée, leurs fonctionnalités de démarrage progressif et leur consommation d'énergie en mode veille, les circuits intégrés BM2P13xJ-Z simplifient la conception d'alimentation électrique tout en garantissant efficacité énergétique et fiabilité sur le long terme dans les systèmes compacts.Caractéristiques
- Contrôle en mode courant MLI
- Fonction de saut de fréquence
- Exploitation en rafale à faible charge
- Fonction de réduction de fréquence
- Circuit de démarrage intégré de 730 V
- MOSFET de commutation intégré de 730 V
- Verrouillage de sous-tension (UVLO) VCC
- Protection contre les surtensions (OVP) VCC
- Protection ouverte de la broche SOURCE
- Fonction de masquage du bord avant de la broche SOURCE
- Fonction de détection de surintensité par cycle
- Fonction de compensation de détection de surintensité CA
- Fonction de démarrage progressif
- Circuit de protection contre les surintensités secondaires
- Boîtier DIP7K de 9,27 mm x 6,35 mm x 8,63 mm, pas de 2,54 mm
- Conforme à la directive RoHS
Applications
- Appareils ménagers
- Équipement industriel
- Électronique grand public
- Automatisation des bâtiments
- Alimentations électriques CA-CC à usage général
Caractéristiques techniques
- Gammes de tension d'alimentation électrique en fonctionnement
- De 8,9 V à 26,0 V pour la broche VCC
- 730 V maximum pour la broche DRAIN
- Courant du circuit standard (ON) 1
- 1 00 mA pour BM2P13x1J-Z
- 0,70 mA pour BM2P13x3J-Z
- Courant de circuit standard (ON) de 0,30 mA 2
- Fréquence d'oscillation standard de 130 kHz 1
- Résistance standard de MOSFET ON
- 1 0 Ω pour BM2P13x1J-Z
- 3 0 Ω pour BM2P13x3J-Z
- Plage de température de fonctionnement de -40 °C à +105 °C
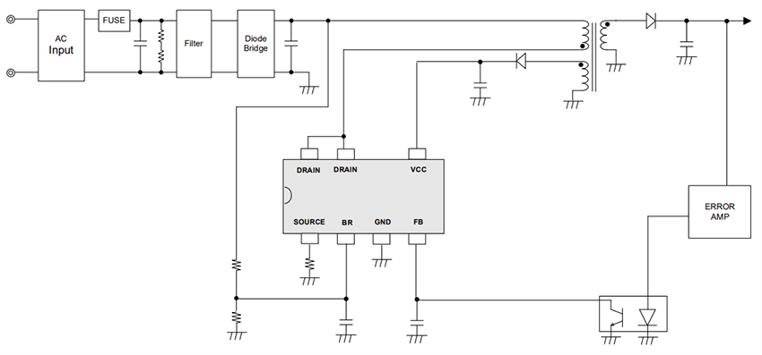
Circuit d'application standard
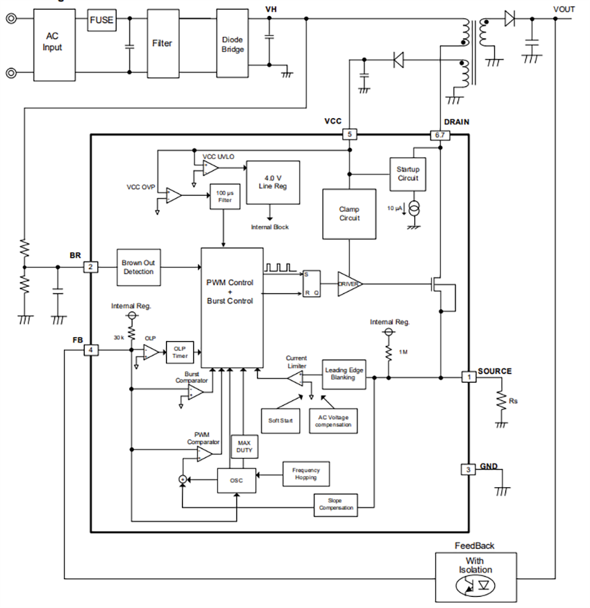
Schéma fonctionnel
Publié le: 2025-05-20
| Mis à jour le: 2025-07-14
