ROHM Semiconductor Convertisseurs à circuits intégrés BM2P10xJ-ZCC/CC de type PWM
Les Circuits intégrés de convertisseurs CC/CC de ROHM Semiconductor BM2P10xJ-Z de type PWM sont optimisés pour des applicationsd'alimentations électriques isolées CA-CC, dans des environnements nécessitant une tolérance aux hautes tensions et une conception compacte. Dotés d'un MOSFET intégré de commutation de 730 V, ces circuits intégrés peuvent fonctionner directement à partir du secteur CA haute tension, ce qui fait qu'ils s'avèrent idéaux pour une utilisation dans des appareilsdomestiques, dans des systèmes de commande industrielle et dans des alimentations électriques auxiliaires polyvalentes. La série BM2P10xJ-Z de ROHM Semiconductor permet une conversion d'énergie efficace, avec commande par MLI de sauts fréquentiels pour réduire les EMI, et comprend des fonctions essentielles de protection contre les surintensités, les surtensions, les surcharges et les coupures thermiques. Grâce à une circuiterie intégrée de démarrage, une fonctionnalité de démarrage progressif et une basse consommation d'énergie en mode veille, la sérieBM2P10xJ-Z permet des conceptions simplifiées, fiables et économiques en énergie dans des applications à espaces limités.Caractéristiques
- Contrôle du mode de courant MLI
- Fonction de saut de fréquence
- Exploitation en rafales à faible charge
- Fonction de réduction de fréquence
- Circuit de démarrage intégré de 730 V
- MOSFET intégré de commutation de 730 V
- Verrouillage en sous-tension (UVLO) VCC
- Protection contre les surtensions (OVP) VCC
- Protection ouverte de broche SOURCE
- Fonction d'effacement du front avant de la broche SOURCE
- Fonction de détection de surintensité par cycle
- Fonction de compensation CA de détection de surintensité
- Fonction de démarrage progressif
- Circuit de protection contre la surintensité secondaire
- Boîtier DIP7K 9,27 mm x 6,35 mm x 8,63 mm, pas de 2,54 mm
- Conforme à la directive RoHS
Applications
- Appareils ménagers
- Équipement industriel
- Électronique grand public
- Automatisation des bâtiments
- Alimentations électriques AC-DC à usage général
Caractéristiques techniques
- Plages de tension d'alimentation de fonctionnement
- De 8,9 V à 26,0 V pour la broche VCC
- 730 V maximum pour la broche drain
- Courant de circuit standard (on) 1
- 0,90 mA pour BM2P10x1J-Z
- 0,65 mA pour BM2P10x3J-Z
- Courant de circuit standard (on) de 0,30 mA 2
- Fréquence d'oscillation standard de 100 kHz 1
- Résistance standard à l'état passant du MOSFET
- 1 0 Ω pour BM2P10x1J-Z
- 3 0 Ω pour BM2P10x3J-Z
- Plage de température de fonctionnement de -40 °C à +105 °C
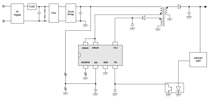
Circuit d'application standard
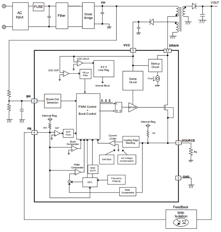
Schéma fonctionnel
Publié le: 2025-05-20
| Mis à jour le: 2025-11-02
