ROHM Semiconductor Carte d'évaluation BM2P10B1J-EVK-001
La carte d'évaluation BM2P10B1J-EVK-001 ROHM Semiconductor est conçue pour évaluer les performances des convertisseurs CC-CC de type MLI BM2P10B1J pour les alimentations CA-CC. Cette carte d'évaluation dispose du CI convertisseur CC-CC méthode MLI BM2P10B1J-Z intégré au MOSFET 730 V. La carte d'évaluation BM2P10B1J-EVK-001 comporte également une résistance à l'état passant intégrée de 1 Ω. La faible résistance à l'état passant et le MOSFET haute tension tolérant 730 V facilitent les conceptions. Cette carte d'évaluation fonctionne sur une plage de tension d'entrée de 90 V à 264 V et une plage de température de -10 °C à 65 °C.Caractéristiques
- Sort une tension isolée de 12 V à partir d'une entrée de 90 VCA à 264 VCA
- Courant de sortie maximal de 2 A
- Plage de fréquence d’entrée de 47 Hz à 63 Hz
- Puissance de sortie maximale de 24 W
- Rendement d'alimentation électrique de 86,5 %
- CI convertisseur CC/CC méthode MLI BM2P10B1J-Z MOSFET 730 V intégré
- Résistance à l'état passant intégrée de 1 Ω
- Le BM2P10B1J fournit le système optimal pour tous les produits dotés de prises
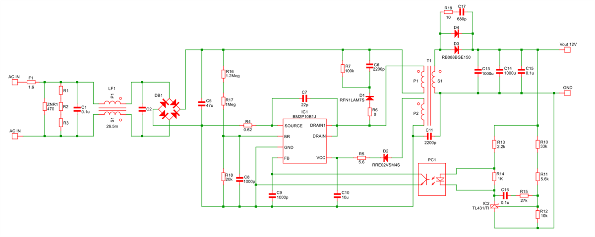
Circuit d'application standard
Courbe de déclassement de température
Ressource supplémentaire
Publié le: 2023-02-20
| Mis à jour le: 2023-03-03
