ROHM Semiconductor Convertisseur CC-CC de type MLI BM2P095F
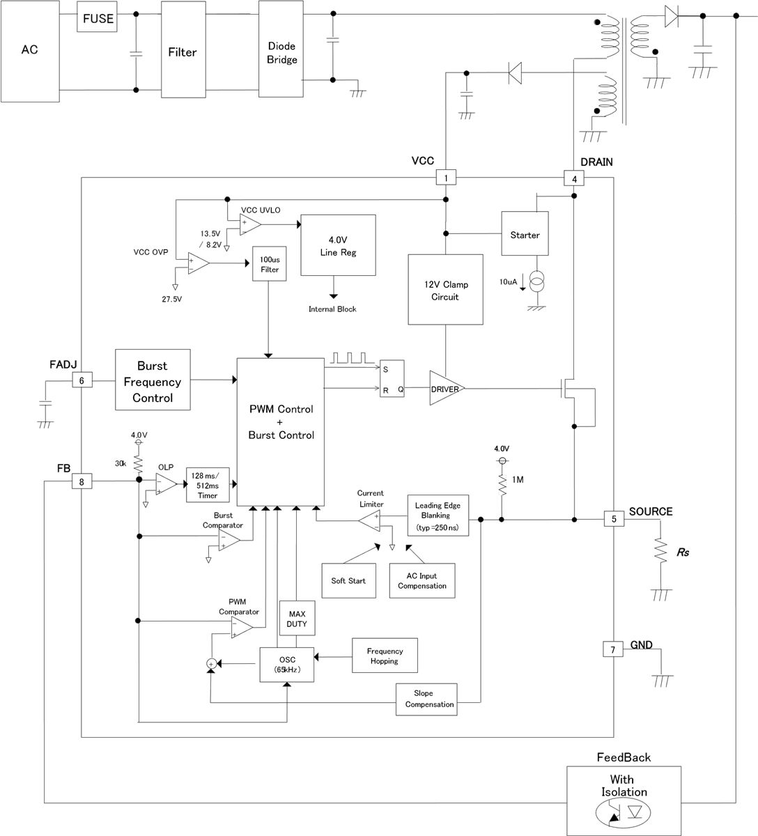
Le convertisseur CC-CC de type MLI BM2P095F de ROHM Semiconductor dispose d'un MOSFET de commutation intégré de 650 V et d'un circuit de démarrage de 650 V pour une faible consommation d'énergie. Ce convertisseur prend en charge les dispositifs isolés et non isolés et permet une conception plus simple de divers types de convertisseurs électriques à faible puissance. Le convertisseur BM2P095F fournit un système optimal pour tous les produits qui comprennent une sortie électrique. Ce convertisseur offre une protection ouverte, une protection contre les courts-circuits et un circuit de protection contre les surintensités par cycle, un démarrage progressif et un circuit de protection contre les surintensités secondaires. Le convertisseur BM2P095F fonctionne sur une plage de température de -40 °C à 105 °C, un courant normal de 0,50 mA, un courant de rafale de 0,30 mA et une fréquence d'oscillation de 65 kHz. Les applications typiques comprennent les aspirateurs, les humidificateurs, les purificateurs d'air, les climatiseurs, les appareils de cuisson à chauffage par induction et les cuiseurs de riz.Caractéristiques
- Contrôle en mode courant MLI
- Exploitation en rafale lorsque la charge est légère
- Fonction de réduction de fréquence
- Protection contre la sous-tension des broches VCC
- Protection contre les surtensions des broches VCC
- Protection contre les broches SOURCE ouvertes
- Protection contre les courts-circuits à la broche SOURCE
- Fonction d'effacement du bord d'attaque de la broche SOURCE
- Circuit de protection contre les surintensités par cycle
- Ouverture en fondu
- Circuit de protection contre les surintensités secondaires
Caractéristiques techniques
- Plage de température de fonctionnement de -40°C à +105°C
- Courant de fonctionnement normal de 0,50 mA
- Courant de fonctionnement en rafale de 0,30 mA
- Fréquence MLI 65 kHz
- Dissipation d'énergie 0,56 W
Applications
- Appareils électroménagers :
- Aspirateurs
- Humidificateurs
- Purificateurs d'air
- Climatiseurs
- Appareil de cuisson à chauffage par induction (IH)
- Cuiseurs à riz
- Adaptateurs CA
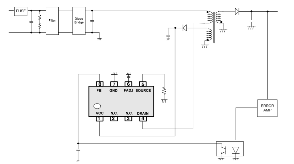
Circuit d'application
Schéma fonctionnel
Publié le: 2021-02-16
| Mis à jour le: 2022-03-11
