ROHM Semiconductor CI convertisseurs CC/CC de type MLI BM2P06xJ-Z
Les circuits intégrés convertisseurs CC/CC de type MLI BM2P06xJ-Z de ROHM Semiconductor sont des dispositifs hautement intégrés conçus pour des applications d'alimentation CA-CC isolée compactes et efficaces. Dotés d'un MOSFET de commutation 730 V intégré, ces CI fonctionnent directement à partir de la ligne CA et prennent en charge des niveaux de puissance de sortie adaptés à une large gamme d'applications grand public, industrielles et électroménagers. La série BM2P06xJ-Z de ROHM Semiconductor intègre des fonctions clés telles que le saut de fréquence pour la réduction des EMI, le démarrage progressif, la protection contre les baisses/pannes de tension, la protection contre les surintensité et surtension et l'arrêt thermique, garantissant une exploitation robuste et fiable. Avec sa faible consommation d'énergie en mode veille et ses besoins minimaux en termes de composants externes, cette série est idéale pour une utilisation dans les appareils ménagers, les systèmes de contrôle industriel, les pilotes LED et les alimentations électriques auxiliaires à usage général. Le boîtier compact HTSOP-J8 prend en charge des conceptions à espace restreint, ce qui en fait une solution polyvalente pour l'électronique de puissance moderne.Caractéristiques
- Contrôle en mode courant MLI
- Fonction de saut de fréquence
- Exploitation en rafale à faible charge
- Fonction de réduction de fréquence
- Circuit de démarrage intégré de 730 V
- MOSFET de commutation intégré de 730 V
- Verrouillage de sous-tension (UVLO) VCC
- Protection contre les surtensions (OVP) VCC
- Protection ouverte de la broche SOURCE
- Fonction de masquage du bord avant de la broche SOURCE
- Fonction de détection de surintensité par cycle
- Fonction de compensation de détection de surintensité CA
- Fonction de démarrage progressif
- Circuit de protection contre les surintensités secondaires
- Boîtier DIP7K de 9,27 mm x 6,35 mm x 8,63 mm, pas de 2,54 mm
- Conforme à la directive RoHS
Applications
- Appareils ménagers
- Équipement industriel
- Électronique grand public
- Automatisation des bâtiments
- Alimentations électriques CA-CC à usage général
Caractéristiques techniques
- Gammes de tension d'alimentation électrique en fonctionnement
- De 8,9 V à 26,0 V pour la broche VCC
- 730 V maximum pour la broche DRAIN
- Courant du circuit standard (ON) 1
- 0,80 mA pour BM2P06x1J-Z
- 0,60 mA pour BM2P06x3J-Z
- Courant de circuit standard (ON) de 0,30 mA 2
- Fréquence d'oscillation standard de 65 kHz 1
- Résistance standard de MOSFET ON
- 1 0 Ω pour BM2P06x1J-Z
- 3 0 Ω pour BM2P06x3J-Z
- Plage de température de fonctionnement de -40 °C à +105 °C
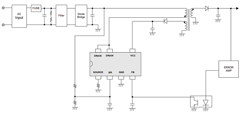
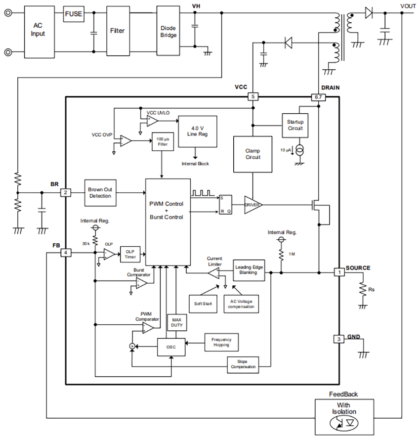
Circuit d'application standard
Schéma fonctionnel
Publié le: 2025-05-20
| Mis à jour le: 2025-09-26
