ROHM Semiconductor CI de détection de passage par zéro de tension CA BM1ZxxxFJ
Les CI de détection de passage à zéro (ZCD) de tension CA BM1Z de ROHM Semiconductor sont des comparateurs de tension qui gèrent la détection de passage à zéro de tension CA et la tension CC après le redressement de diode. En éliminant le besoin de photocoupleurs et de composants externes requis dans les circuits ZCD conventionnels, il est possible de réduire considérablement le nombre de pièces et de réaliser des applications d’alimentation compactes et hautement fiables. De plus, les CI BM1ZxxxFJ peuvent réduire largement la puissance en mode veille par rapport à un contrôle de photocoupleur existant.La série BM1ZxxxFJ de ROHM Semiconductor réduit la consommation d’énergie en veille du circuit de passage à zéro à seulement 0,01 W tout en alimentant le système en continu. L'erreur de temps de retard (qui varie en fonction de la tension CA) qui existe avec les circuits de détection de passage par zéro équipés d'un photocoupleur conventionnel est limitée à ±50 µs ou moins. Cela permet de piloter efficacement les moteurs, même avec les différentes tensions d'alimentation CA utilisées dans divers pays et régions, ainsi que les microcontrôleurs (MCU) (ce qui est difficile à atteindre à l'aide de circuits conventionnels de détection de passage par zéro). En même temps, ne plus avoir besoin d’un photocoupleur contribue à une plus grande fiabilité des applications en réduisant les risques liés à la dégradation basée sur l’âge.
Avantages
- La conception de circuit de détection de croisement sans photocoupleur minimise la consommation d’énergie en veille de l’application
Les circuits de détection de passage à zéro conventionnels utilisent généralement un photocoupleur et un transistor qui représentent près de la moitié de la consommation d’énergie en veille de l’ensemble de l’application. Cette fois, après avoir analysé des centaines de modèles d’alimentation dans différents environnements, ROHM a pu atteindre un CI capable de détecter la passage à zéro sans photocoupleur. En plus de réduire le nombre de pièces, la conception apporte une consommation électrique en veille proche de zéro (0,01 W). Dans les applications moteur, il est possible de réduire davantage le nombre de composants et la consommation d’énergie en veille en éliminant le circuit de détection de tension d’entrée du moteur. - Contribue à améliorer la fiabilité et l’efficacité des appareils électroménagers dans une variété de pays et de régions
Utilisant un photocoupleur implique des risques qui incluent la dégradation des performances dues à la détérioration de l’intensité lumineuse au fil du temps. L'élimination du photocoupleur réduit non seulement ce risque de défaillance, mais limite également l'erreur de temps de retard, qui peut varier en fonction de la tension CA, jusqu'à ±50 μs ou moins. Cela permet de piloter efficacement les moteurs même avec les différentes tensions d’alimentation (de 100 V à 230 V) utilisées dans divers pays, ainsi que les MCU, ce qui est difficile ou impossible à réaliser à l’aide de circuits de détection de passage à zéro conventionnels. - Remplace facilement les circuits de détection de passage à zéro conventionnels
La série BM1ZxxxFJ prend en charge les formes d’onde (impulsion/bord) et les topologies de circuit (redressement standard / double redressement) utilisées dans les circuits de détection de croisement à zéro conventionnels, permettant aux utilisateurs de remplacer facilement les circuits de détection de croisement à zéro standard équipés d’un photocoupleur sans nécessiter de modifications logicielles. - La fonction de limitation de tension intégrée protège le MCU en aval
La série BM1ZxxxFJ est compatible avec des tensions d’entrée jusqu’à 600 V et effectue une division de tension pour sortir en dessous de la tension nominale maximale du MCU et piloter des MCU standard jusqu’à 5 V. Une fonction de limitation de tension est également incluse qui garantit que la tension d’entrée ne dépasse pas 4,8 V, protégeant le MCU même lorsque des tensions anormales sont générées dans les applications de pilotage à haute tension telles que les climatiseurs.
Caractéristiques
- Fonction de détection de passage par zéro CA (ZCD)
- Élimine le besoin de photocoupleurs
- Moniteur haute tension 600 V
- Supporte le redressement normal et double
- Sortie à drain ouvert et canal N
- Fonction de surveillance de tension CC
- Sous-tension VCC verrouillée
- Forme d’onde de sortie d’impulsion
- Courant de veille 50 µA (standard)
- Courant de fonctionnement de 160 µA (standard)
- VIN1 de 10 V à 28 V
- Fréquence de commutation 0,065 kHz
- Arrêt thermique
- Verrouillage en sous-tension
- Plage de température de fonctionnement de -40 °C à +105 °C
- Options de boîtier : SOP-J11, SOP-J7S
Applications
- Appareils électroménagers tels que cuiseurs de riz et sèche-linge
- Appareils équipés de moteurs
- Climatisation
- Lave-linge
- Aspirateurs
Vidéos
Point de passage par zéro
Un circuit de détection de passage à zéro est nécessaire dans les appareils électroménagers qui alimentent une prise CA pour détecter le point de passage à zéro (qui est le point 0 V de la forme d’onde CA) afin de contrôler efficacement les moteurs et les MCU. De ce fait, l'amélioration de la précision de détection du passage à zéro permet un contrôle de moteur et de microcontrôleur (MCU) encore plus efficace. Et lorsque le moteur est arrêté, le contrôle d’impulsion fournit une plus grande sécurité du circuit en arrêtant de manière fiable la tension à 0 V.
Avantages dans les applications de moteur
Exemple d'application
Formes d'onde de sortie
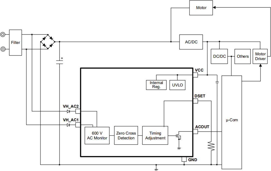
Schéma fonctionnel BM1Z00xFJ
Schéma fonctionnel BM1Z10xFJ
