ROHM Semiconductor Régulateurs LDO BDxHA3MEFJ-C et BDxHA3VEFJ-C
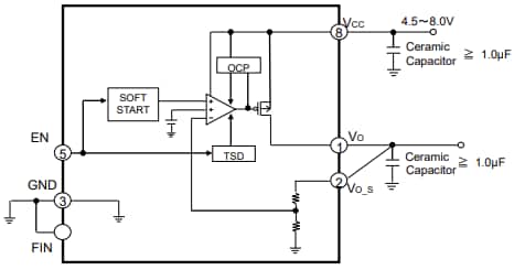
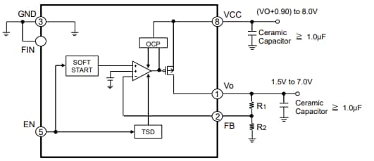
Régulateurs à faible chute de tension (LDO) automobiles BDxHA3MEFJ-C et BDxHA3VEFJ-C de ROHM Semiconductor avec options de sortie variable et fixe. Ces régulateurs sont dotés d'un circuit de tension de référence de haute précision, d'une précision de sortie de ±2 % et d'un circuit de protection contre les surintensités (OCP) intégré. Les régulateurs BDxHA3MEFJ-C et BDxHA3VEFJ-C ont également un circuit de coupure thermique (TSD) intégré, uncourant de sortie maximal de 0,3 A et un courant d'arrêt standard de 0μA. Ces régulateurs homologués AEC-Q100 fonctionnent dans une plage de température de -40°C à 125°C et sont disponibles dans un boîtier HTSOP-J8 de 4,90 mm x 6 mm x 1 mm. Les régulateurs LDO BDxHA3MEFJ-C et BDxHA3VEFJ-C sont idéaux pour une utilisation dans les condensateurs céramique.Caractéristiques
- Circuit de tension de référence de haute précision
- Circuit de protection contre les surintensités (OCP) intégré
- Circuit de coupure thermique (TSD) intégré
- Plage de tension d'alimentation électrique d'entrée de 4,5 V à 8 V
- Plage de tensions de sortie de 1,5 V à 7 V (type variable)
- Tension de sortie de 2,5 V / 3,3 V / 5V (type fixe)
- Courant de sortie maximal de 0,3 A
- Courant d'arrêt standard de 0 μA
- Plage de température de fonctionnement de -40 °C à 125 °C
- Boîtier 4,90 mm x 6 mm 1 mm HTSOP-J8
- Qualification AEC-Q100
- Idéal pour une utilisation dans les condensateurs céramique
Schéma fonctionnel du BD00HA3MEFJ-C et du BD00HA3VEFJ-C (type variable)
Schéma fonctionnel du BDxHA3MEFJ-C et du BDxHA3VEFJ-C (type fixe)
Circuit d'application standard
Publié le: 2025-05-19
| Mis à jour le: 2025-06-26
