ROHM Semiconductor Convertisseur CC/CC Buck synchrone simple BD9S402MUF-C
Le convertisseur CC/CC Buck synchrone simple BD9S402MUF-C de ROHM Semiconductor comprend des MOSFET de puissance à faible résistance à l'état passant intégrés dans un boîtier VQFN16FV3030. Le BD9S402MUF-C offre un courant pouvant atteindre 4 A et une haute fréquence de commutation de 2,2 MHz. Le composant fournit des performances de réponse transitoire rapides grâce au contrôle du mode courant.Le convertisseur CC-CC Buck synchrone simple BD9S402MUF-C de ROHM nécessite peu de composants externes et intègre un circuit de compensation de phase intégré.
Caractéristiques
- QuiCur™
- Nano Pulse Control™
- Homologué AEC-Q100
- Produits automobiles d'assistance à la sécurité fonctionnelle
- Convertisseur CC/CC Buck synchrone simple
- Fonction de démarrage progressif réglable
- Fonction de décharge de sortie
- Bonne sortie d'alimentation
- Protection par verrouillage contre les sous-tensions (UVLO)
- Protection contre les courts-circuits (SCP)
- Protection contre les surtensions en sortie (OVP)
- Protection contre les surintensités (OCP)
- Protection contre les arrêts thermiques (TSD)
- Boîtier QFN à flanc mouillable
Applications
- Équipements automobiles
- Autres équipements électroniques
Caractéristiques techniques
- Tension d'entrée de 2,7 V à 5,5 V
- Réglage de la tension de sortie : 0,6 V à VPVIN x 0,75 V
- Courant de sortie de 4 A (max)
- Fréquence de commutation de 2,2 MHz (std)
- Résistance FET côté haut 60 mΩ (std)
- Résistance FET côté bas 35 mΩ (std)
- Courant de circuit d'arrêt 0 μA (std)
- Températures de fonctionnement de -40 à +125 °C
Ressources supplémentaires
Circuit d’application standard
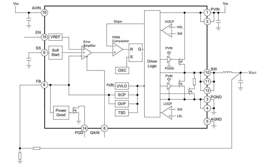
Schéma fonctionnel
Publié le: 2022-09-30
| Mis à jour le: 2023-03-15
